Warning:
JavaScript is turned OFF. None of the links on this page will work until it is reactivated.
If you need help turning JavaScript On, click here.
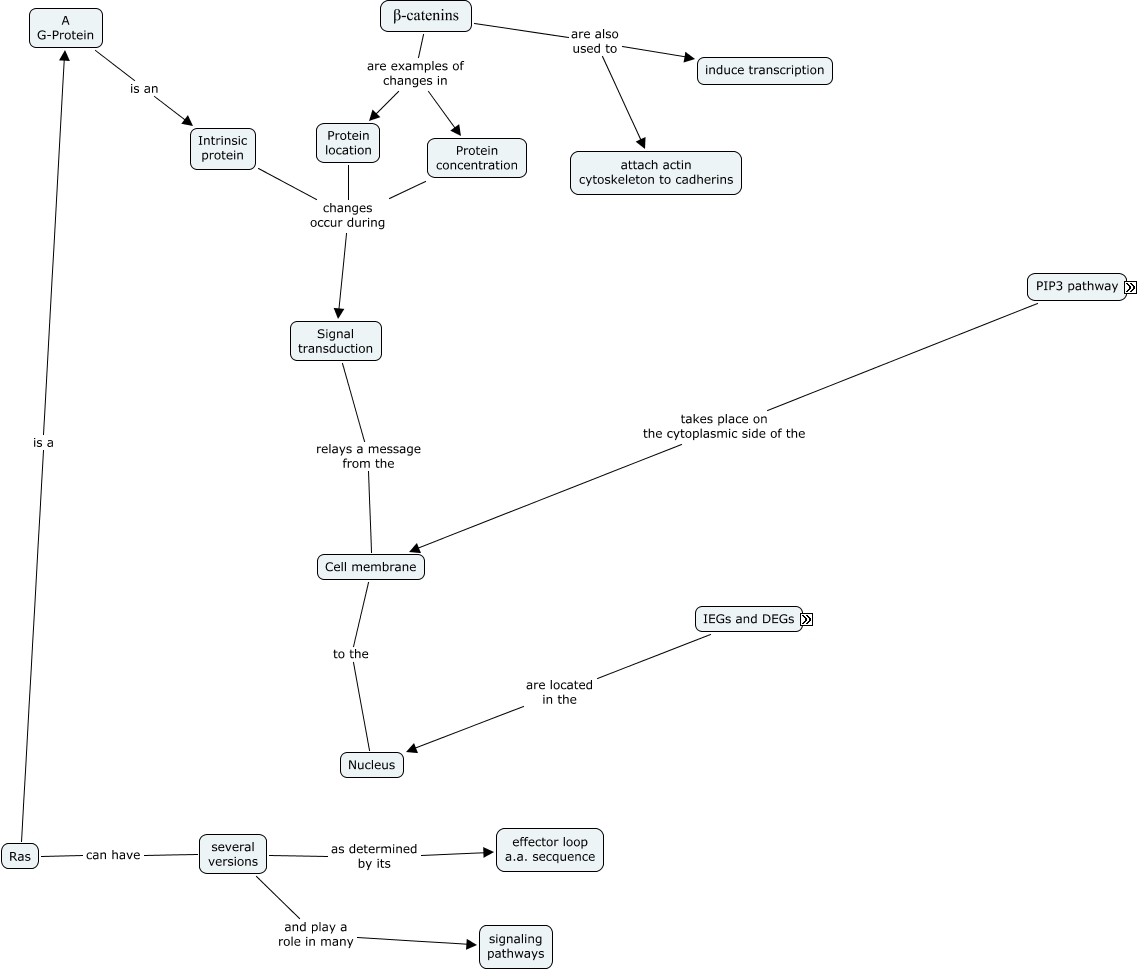
This Concept Map, created with IHMC CmapTools, has information related to: 9.17.07 Chapter 6 class notes, PIP2 can be reformed by PTEN, β-catenins are also used to attach actin cytoskeleton to cadherins, PIP2 can become PIP3, PIP3 pathway takes place on the cytoplasmic side of the Cell membrane, β-catenins are also used to induce transcription, Cell membrane to the Nucleus, PIP2 can be cleaved to form IP3, IP3 via Phospholipase C, β-catenins are examples of changes in Protein concentration, PI can become PIP2, Phospholipase C can bind PIP2, IEGs and DEGs are located in the Nucleus, Signal transduction relays a message from the Cell membrane, β-catenins are examples of changes in Protein location, Protein concentration changes occur during Signal transduction, several versions and play a role in many signaling pathways, Intrinsic protein changes occur during Signal transduction, PIP3 via PI3K, Preexisting transcription factors activate IEGs, PTEN dephosphorylating PIP3