Warning:
JavaScript is turned OFF. None of the links on this page will work until it is reactivated.
If you need help turning JavaScript On, click here.
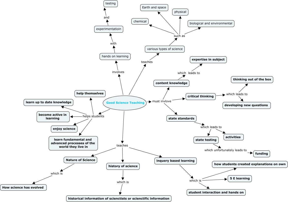
This Concept Map, created with IHMC CmapTools, has information related to: HowellCMAP2, Good Science Teaching helps students learn up to date knowledge, history of science which is historical information of scienctists or scienctific information, Nature of Science which is How science has evolved, various types of science such as biological and environmental, various types of science such as Earth and space, experimentatioin and testing, state testing which unfortunately leads to funding, Good Science Teaching must invlove state standards, various types of science such as physical, state standards which leads to activities, state standards which leads to state testing, Good Science Teaching teaches Nature of Science, critical thinking which leads to thinking out of the box, Good Science Teaching teaches inquery based learning, Good Science Teaching must invlove critical thinking, Good Science Teaching involves hands on learning, critical thinking which leads to developing new questions, Good Science Teaching teaches history of science, inquery based learning which is student interaction and hands on, Good Science Teaching helps students help themselves