Warning:
JavaScript is turned OFF. None of the links on this page will work until it is reactivated.
If you need help turning JavaScript On, click here.
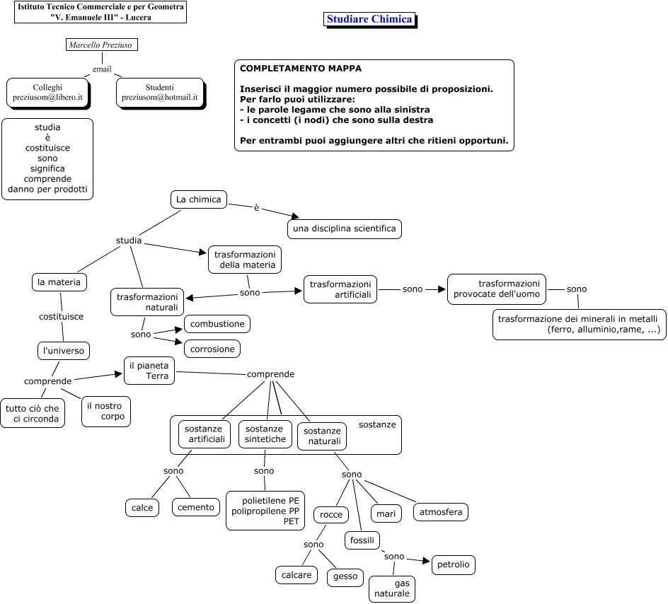
This Concept Map, created with IHMC CmapTools, has information related to: Studiare Chimica - REC e slide, Marcello Preziuso email Studenti preziusom@hotmail.it, Marcello Preziuso email Colleghi preziusom@libero.it, La chimica è una disciplina scientifica, La chimica studia la materia, la materia costituisce l'universo, l'universo comprende il nostro corpo, l'universo comprende il pianeta Terra, trasformazioni naturali sono corrosione, trasformazioni provocate dell'uomo sono trasformazione dei minerali in metalli (ferro, alluminio,rame, ...), il pianeta Terra comprende sostanze, sostanze naturali sono fossili, rocce sono calcare, fossili sono petrolio, l'universo comprende tutto ciò che ci circonda, La chimica studia trasformazioni naturali, trasformazioni naturali sono combustione, La chimica studia trasformazioni della materia, il pianeta Terra comprende sostanze, il pianeta Terra comprende sostanze sintetiche, sostanze artificiali sono calce