Warning:
JavaScript is turned OFF. None of the links on this page will work until it is reactivated.
If you need help turning JavaScript On, click here.
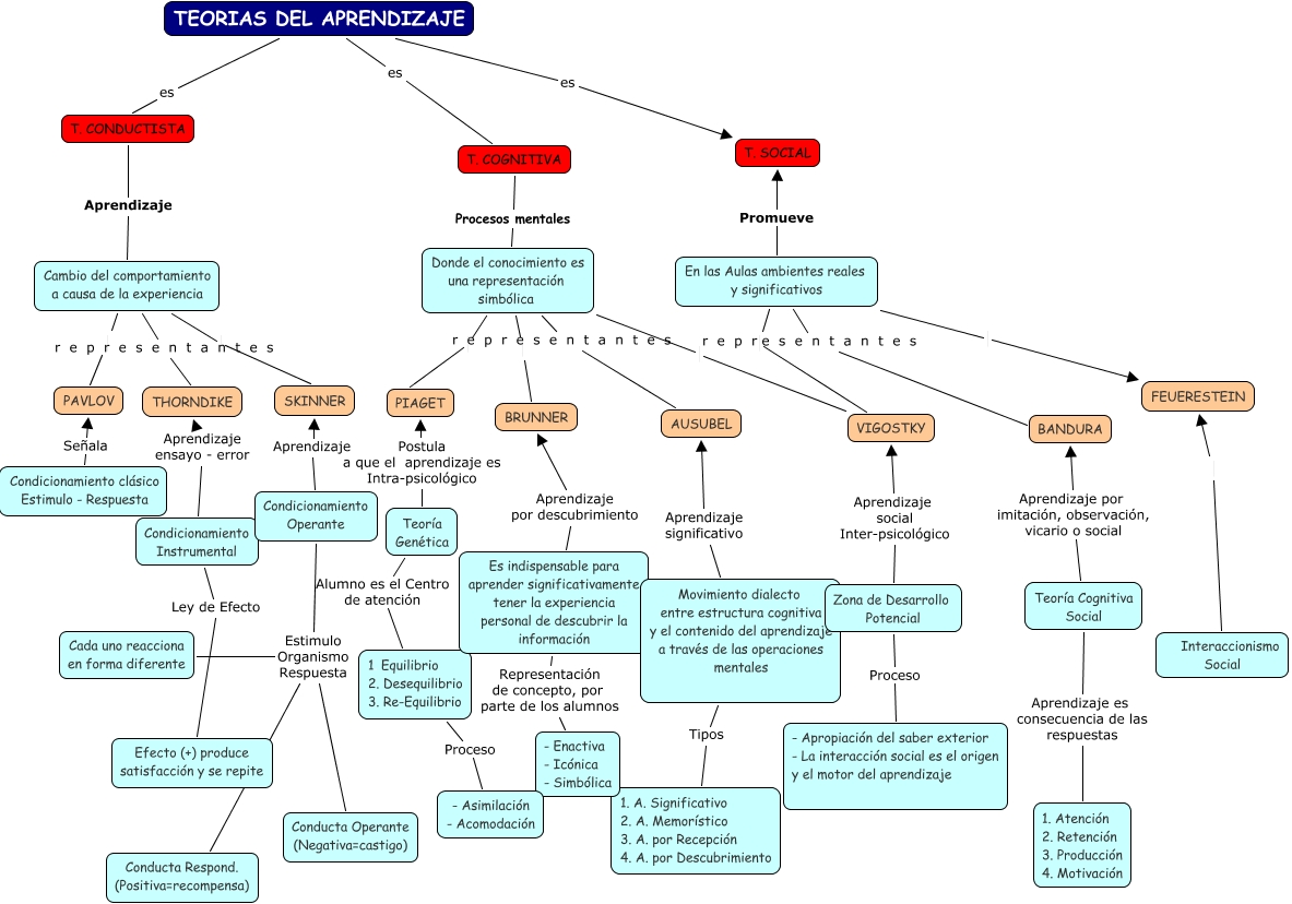
This Concept Map, created with IHMC CmapTools, has information related to: TEORIAS DEL APRENDIZAJE, En las Aulas ambientes reales y significativos r e p r e s e n t a n t e s BANDURA, Zona de Desarrollo Potencial Aprendizaje social Inter-psicológico VIGOSTKY, Condicionamiento Instrumental Ley de Efecto Efecto (+) produce satisfacción y se repite, Condicionamiento Operante Estimulo Organismo Respuesta Conducta Operante (Negativa=castigo), Donde el conocimiento es una representación simbólica PIAGET, Donde el conocimiento es una representación simbólica BRUNNER, Condicionamiento Operante Estimulo Organismo Respuesta Conducta Respond. (Positiva=recompensa), Cambio del comportamiento a causa de la experiencia PAVLOV, TEORIAS DEL APRENDIZAJE es T. SOCIAL, En las Aulas ambientes reales y significativos Promueve T. SOCIAL, T. CONDUCTISTA Aprendizaje Cambio del comportamiento a causa de la experiencia, Teoría Cognitiva Social Aprendizaje por imitación, observación, vicario o social BANDURA, Es indispensable para aprender significativamente tener la experiencia personal de descubrir la información Aprendizaje por descubrimiento BRUNNER, Cambio del comportamiento a causa de la experiencia SKINNER, T. COGNITIVA Procesos mentales Donde el conocimiento es una representación simbólica, 1. Equilibrio 2. Desequilibrio 3. Re-Equilibrio Proceso - Asimilación - Acomodación, Condicionamiento clásico Estimulo - Respuesta Señala PAVLOV, En las Aulas ambientes reales y significativos FEUERESTEIN, Cada uno reacciona en forma diferente Estimulo Organismo Respuesta Conducta Operante (Negativa=castigo), Teoría Genética Alumno es el Centro de atención 1. Equilibrio 2. Desequilibrio 3. Re-Equilibrio