Warning:
JavaScript is turned OFF. None of the links on this page will work until it is reactivated.
If you need help turning JavaScript On, click here.
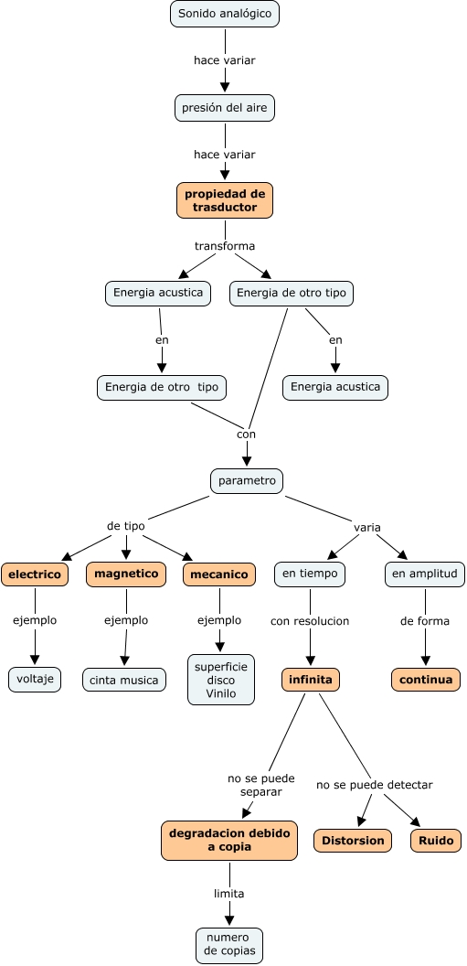
This Concept Map, created with IHMC CmapTools, has information related to: MAPA 1B_grabación_analogica_de_sonido, Sonido analógico hace variar presión del aire, infinita no se puede detectar Ruido, Energia acustica en Energia de otro tipo, propiedad de trasductor transforma Energia de otro tipo, parametro de tipo mecanico, parametro varia en amplitud, Energia de otro tipo con parametro, parametro de tipo electrico, electrico ejemplo voltaje, magnetico ejemplo cinta musica, parametro varia en tiempo, en amplitud de forma continua, degradacion debido a copia limita numero de copias, propiedad de trasductor transforma Energia acustica, Energia de otro tipo con parametro, en tiempo con resolucion infinita, infinita no se puede detectar Distorsion, parametro de tipo magnetico, presión del aire hace variar propiedad de trasductor, mecanico ejemplo superficie disco Vinilo