Warning:
JavaScript is turned OFF. None of the links on this page will work until it is reactivated.
If you need help turning JavaScript On, click here.
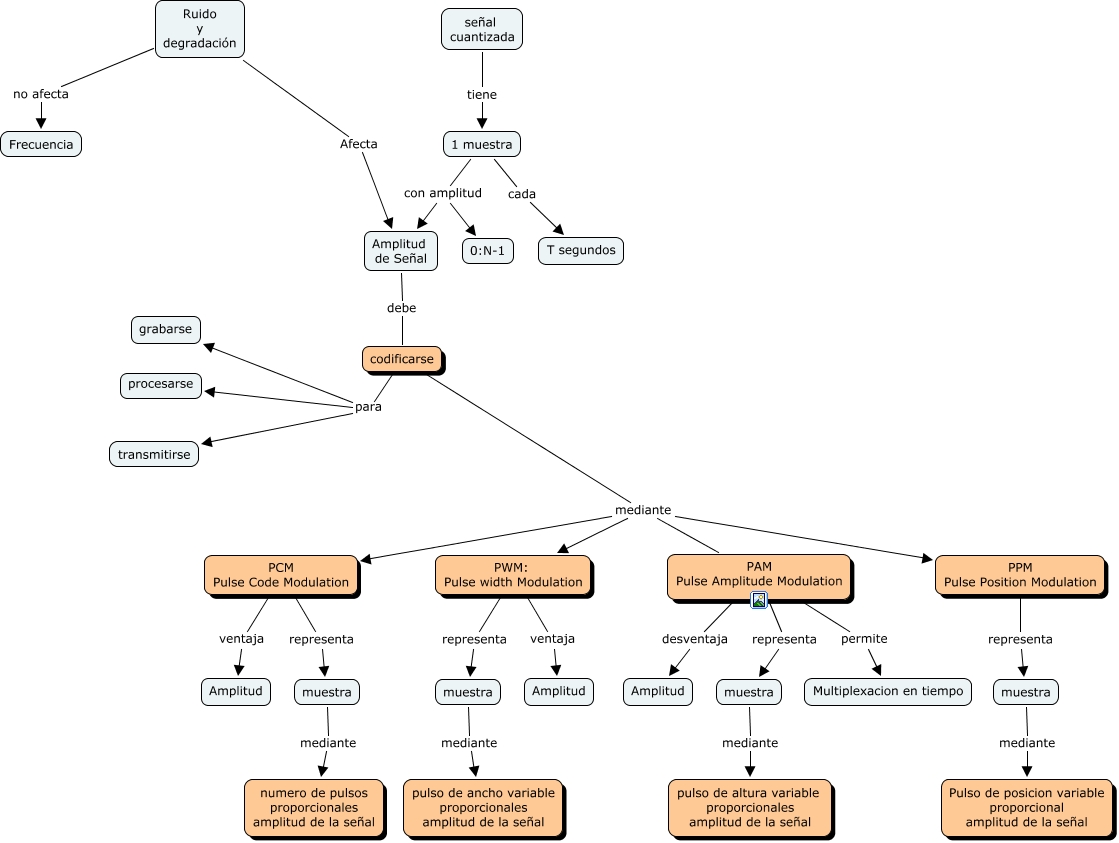
This Concept Map, created with IHMC CmapTools, has information related to: MAPA 2C-CODIFICACIÓN, Ruido y degradación no afecta Frecuencia, PPM Pulse Position Modulation representa muestra, muestra mediante pulso de ancho variable proporcionales amplitud de la señal, codificarse para transmitirse, 1 muestra con amplitud 0:N-1, codificarse mediante PCM Pulse Code Modulation, muestra mediante pulso de altura variable proporcionales amplitud de la señal, PAM Pulse Amplitude Modulation representa muestra, PCM Pulse Code Modulation ventaja Amplitud, muestra mediante Pulso de posicion variable proporcional amplitud de la señal, codificarse mediante PPM Pulse Position Modulation, PWM: Pulse width Modulation ventaja Amplitud, codificarse mediante PAM Pulse Amplitude Modulation, PAM Pulse Amplitude Modulation desventaja Amplitud, Amplitud de Señal debe codificarse, codificarse para grabarse, muestra mediante numero de pulsos proporcionales amplitud de la señal, 1 muestra cada T segundos, Ruido y degradación Afecta Amplitud de Señal, PAM Pulse Amplitude Modulation permite Multiplexacion en tiempo