Warning:
JavaScript is turned OFF. None of the links on this page will work until it is reactivated.
If you need help turning JavaScript On, click here.
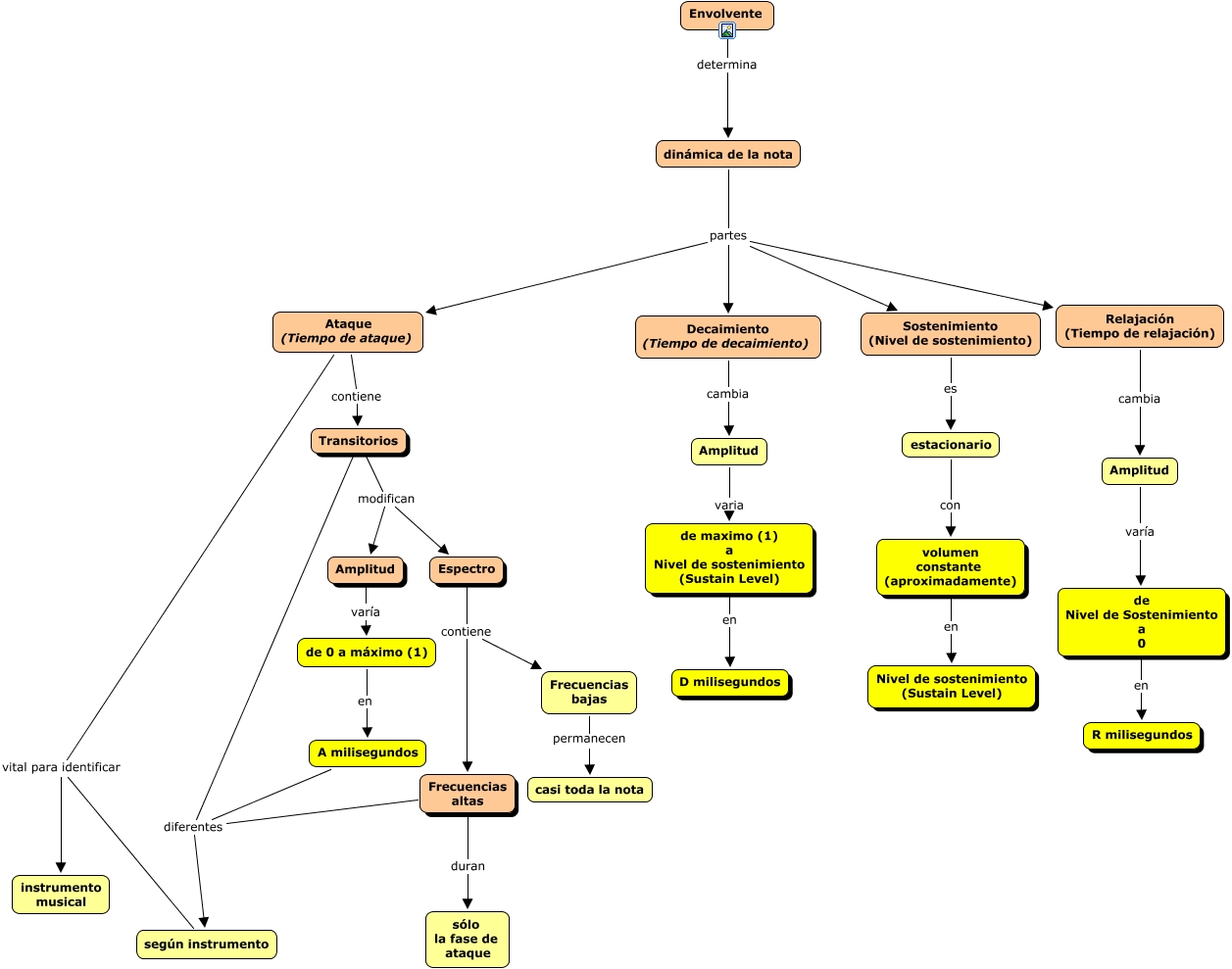
This Concept Map, created with IHMC CmapTools, has information related to: MAPA 2B 2- Envolvente, según instrumento vital para identificar instrumento musical, Frecuencias altas duran sólo la fase de ataque, Espectro contiene Frecuencias altas, de Nivel de Sostenimiento a 0 en R milisegundos, dinámica de la nota partes Relajación (Tiempo de relajación), Ataque (Tiempo de ataque) contiene Transitorios, A milisegundos diferentes según instrumento, Amplitud varía de Nivel de Sostenimiento a 0, Decaimiento (Tiempo de decaimiento) cambia Amplitud, Frecuencias bajas permanecen casi toda la nota, Amplitud varía de 0 a máximo (1), Transitorios diferentes según instrumento, Frecuencias altas diferentes según instrumento, Amplitud varia de maximo (1) a Nivel de sostenimiento (Sustain Level), de 0 a máximo (1) en A milisegundos, estacionario con volumen constante (aproximadamente), de maximo (1) a Nivel de sostenimiento (Sustain Level) en D milisegundos, Espectro contiene Frecuencias bajas, Relajación (Tiempo de relajación) cambia Amplitud, volumen constante (aproximadamente) en Nivel de sostenimiento (Sustain Level)