Warning:
JavaScript is turned OFF. None of the links on this page will work until it is reactivated.
If you need help turning JavaScript On, click here.
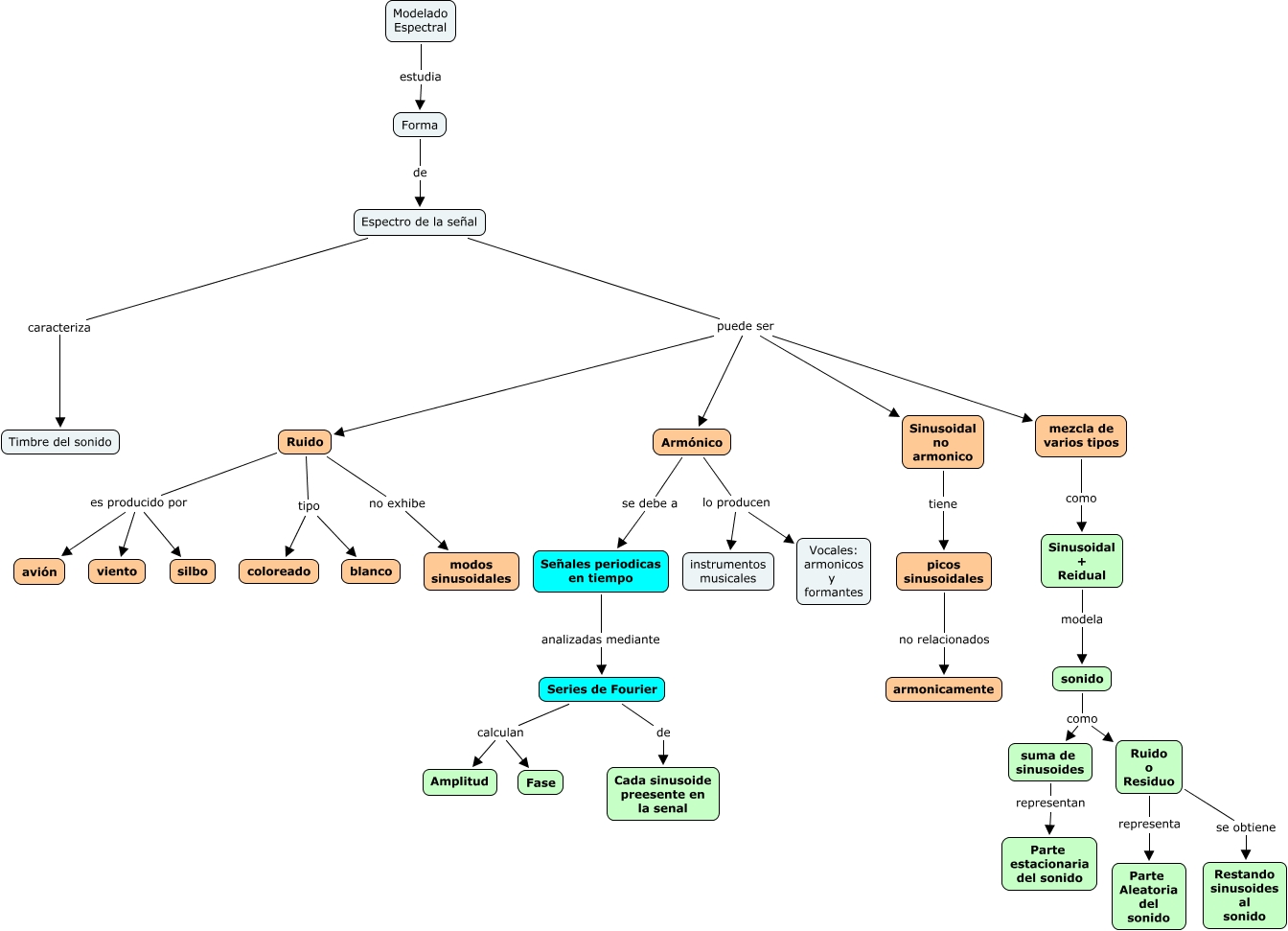
This Concept Map, created with IHMC CmapTools, has information related to: MAPA 2B 1- Modelado Espectral, Series de Fourier de Cada sinusoide preesente en la senal, Armónico lo producen instrumentos musicales, Series de Fourier calculan Fase, Series de Fourier calculan Amplitud, Señales periodicas en tiempo analizadas mediante Series de Fourier, sonido como suma de sinusoides, Ruido tipo blanco, Armónico se debe a Señales periodicas en tiempo, Sinusoidal no armonico tiene picos sinusoidales, mezcla de varios tipos como Sinusoidal + Reidual, Forma de Espectro de la señal, Espectro de la señal puede ser mezcla de varios tipos, Ruido no exhibe modos sinusoidales, Sinusoidal + Reidual modela sonido, Ruido tipo coloreado, suma de sinusoides representan Parte estacionaria del sonido, sonido como Ruido o Residuo, Ruido o Residuo se obtiene Restando sinusoides al sonido, Espectro de la señal puede ser Ruido, Espectro de la señal caracteriza Timbre del sonido