Warning:
JavaScript is turned OFF. None of the links on this page will work until it is reactivated.
If you need help turning JavaScript On, click here.
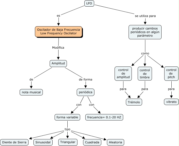
This Concept Map, created with IHMC CmapTools, has information related to: MAPA 2B 3 - LFO, LFO se utiliza para producir cambios periódicos en algún parámetro, forma variable tipo Diente de Sierra, producir cambios periódicos en algún parámetro como control de amplitud, periódica con frecuencia= 0.1-20 HZ, producir cambios periódicos en algún parámetro como control de pitch, forma variable tipo Sinusoidal, control de pitch para vibrato, LFO es Oscilador de Baja Frecuencia Low Frequency Oscilator, forma variable tipo Cuadrada, forma variable tipo Triangular, producir cambios periódicos en algún parámetro como control de timbre, Amplitud de nota musical, control de amplitud para Trémolo, periódica con forma variable, forma variable tipo Aleatoria, Oscilador de Baja Frecuencia Low Frequency Oscilator Modifica Amplitud, control de timbre para Trémolo, Amplitud de forma periódica