Warning:
JavaScript is turned OFF. None of the links on this page will work until it is reactivated.
If you need help turning JavaScript On, click here.
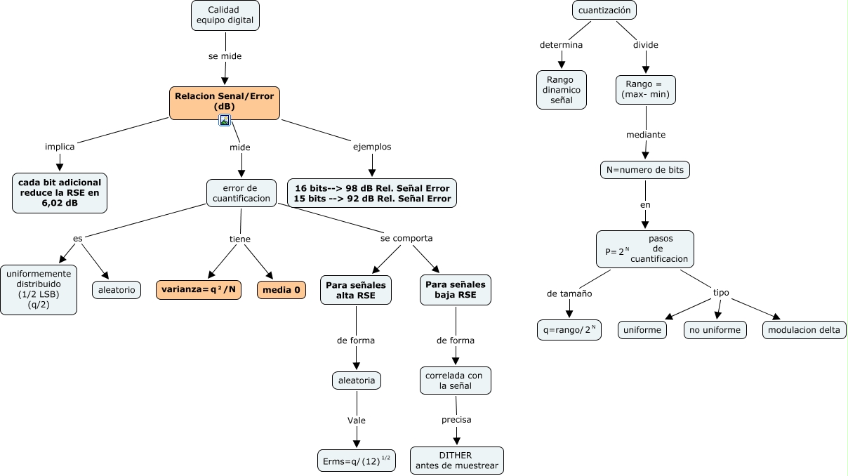
This Concept Map, created with IHMC CmapTools, has information related to: MAPA 2C-C Cuantización, <math xmlns="http://www.w3.org/1998/Math/MathML"> <mrow> <mtext> P= </mtext> <mmultiscripts> <mtext> 2 </mtext> <none/> <mtext> N </mtext> </mmultiscripts> <mtext> pasos
de 
cuantificacion </mtext> </mrow> </math> tipo modulacion delta, error de cuantificacion es uniformemente distribuido (1/2 LSB) (q/2), <math xmlns="http://www.w3.org/1998/Math/MathML"> <mrow> <mtext> P= </mtext> <mmultiscripts> <mtext> 2 </mtext> <none/> <mtext> N </mtext> </mmultiscripts> <mtext> pasos
de 
cuantificacion </mtext> </mrow> </math> tipo no uniforme, <math xmlns="http://www.w3.org/1998/Math/MathML"> <mrow> <mtext> P= </mtext> <mmultiscripts> <mtext> 2 </mtext> <none/> <mtext> N </mtext> </mmultiscripts> <mtext> pasos
de 
cuantificacion </mtext> </mrow> </math> tipo uniforme, Relacion Senal/Error (dB) mide error de cuantificacion, cuantización determina Rango dinamico señal, aleatoria Vale <math xmlns="http://www.w3.org/1998/Math/MathML"> <mrow> <mtext> Erms=q/ </mtext> <mmultiscripts> <mtext> (12) </mtext> <none/> <mtext> 1/2 </mtext> </mmultiscripts> </mrow> </math>, Para señales baja RSE de forma correlada con la señal, N=numero de bits en <math xmlns="http://www.w3.org/1998/Math/MathML"> <mrow> <mtext> P= </mtext> <mmultiscripts> <mtext> 2 </mtext> <none/> <mtext> N </mtext> </mmultiscripts> <mtext> pasos
de 
cuantificacion </mtext> </mrow> </math>, Relacion Senal/Error (dB) implica cada bit adicional reduce la RSE en 6,02 dB, error de cuantificacion es aleatorio, correlada con la señal precisa DITHER antes de muestrear, Para señales alta RSE de forma aleatoria, error de cuantificacion se comporta Para señales alta RSE, Relacion Senal/Error (dB) ejemplos 16 bits--> 98 dB Rel. Señal Error 15 bits --> 92 dB Rel. Señal Error, error de cuantificacion se comporta Para señales baja RSE, error de cuantificacion tiene media 0, <math xmlns="http://www.w3.org/1998/Math/MathML"> <mrow> <mtext> P= </mtext> <mmultiscripts> <mtext> 2 </mtext> <none/> <mtext> N </mtext> </mmultiscripts> <mtext> pasos
de 
cuantificacion </mtext> </mrow> </math> de tamaño <math xmlns="http://www.w3.org/1998/Math/MathML"> <mrow> <mtext> q=rango/ </mtext> <mmultiscripts> <mtext> 2 </mtext> <none/> <mtext> N </mtext> </mmultiscripts> </mrow> </math>, Calidad equipo digital se mide Relacion Senal/Error (dB), Rango = (max- min) mediante N=numero de bits