Warning:
JavaScript is turned OFF. None of the links on this page will work until it is reactivated.
If you need help turning JavaScript On, click here.
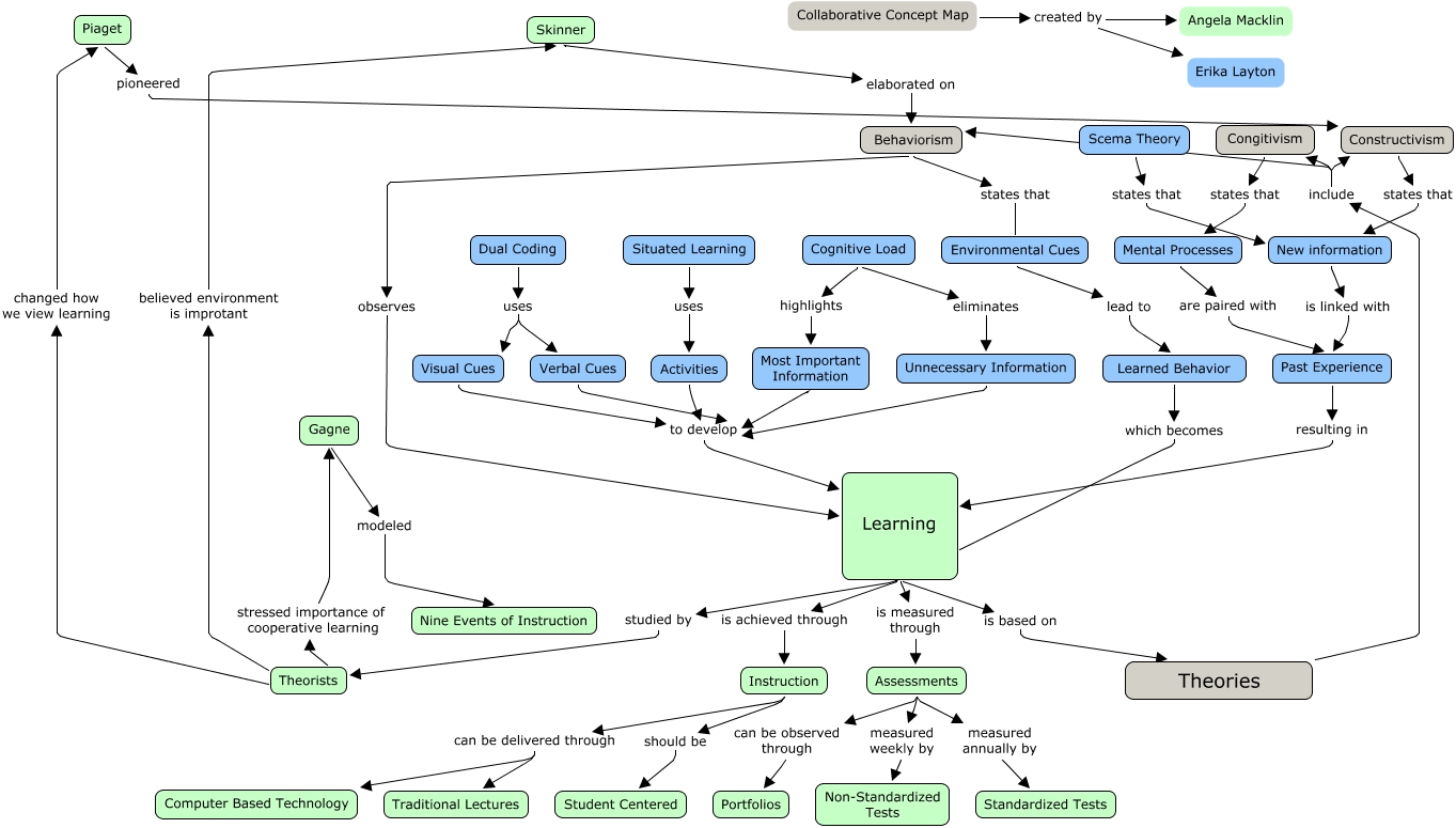
This Concept Map, created with IHMC CmapTools, has information related to: Individual Concept Map-Layton, Learned Behavior which becomes Learning, Learning studied by Theorists, Theorists changed how we view learning Piaget, Theories include Constructivism, Instruction can be delivered through Computer Based Technology, Assessments measured annually by Standardized Tests, Past Experience resulting in Learning, Activities to develop Learning, Skinner elaborated on Behaviorism, Cognitive Load highlights Most Important Information, Environmental Cues lead to Learned Behavior, Gagne modeled Nine Events of Instruction, Situated Learning uses Activities, Learning is achieved through Instruction, Theories include Behaviorism, Dual Coding uses Verbal Cues, Instruction should be Student Centered, Instruction can be delivered through Traditional Lectures, Theories include Congitivism, Behaviorism states that Environmental Cues