Warning:
JavaScript is turned OFF. None of the links on this page will work until it is reactivated.
If you need help turning JavaScript On, click here.
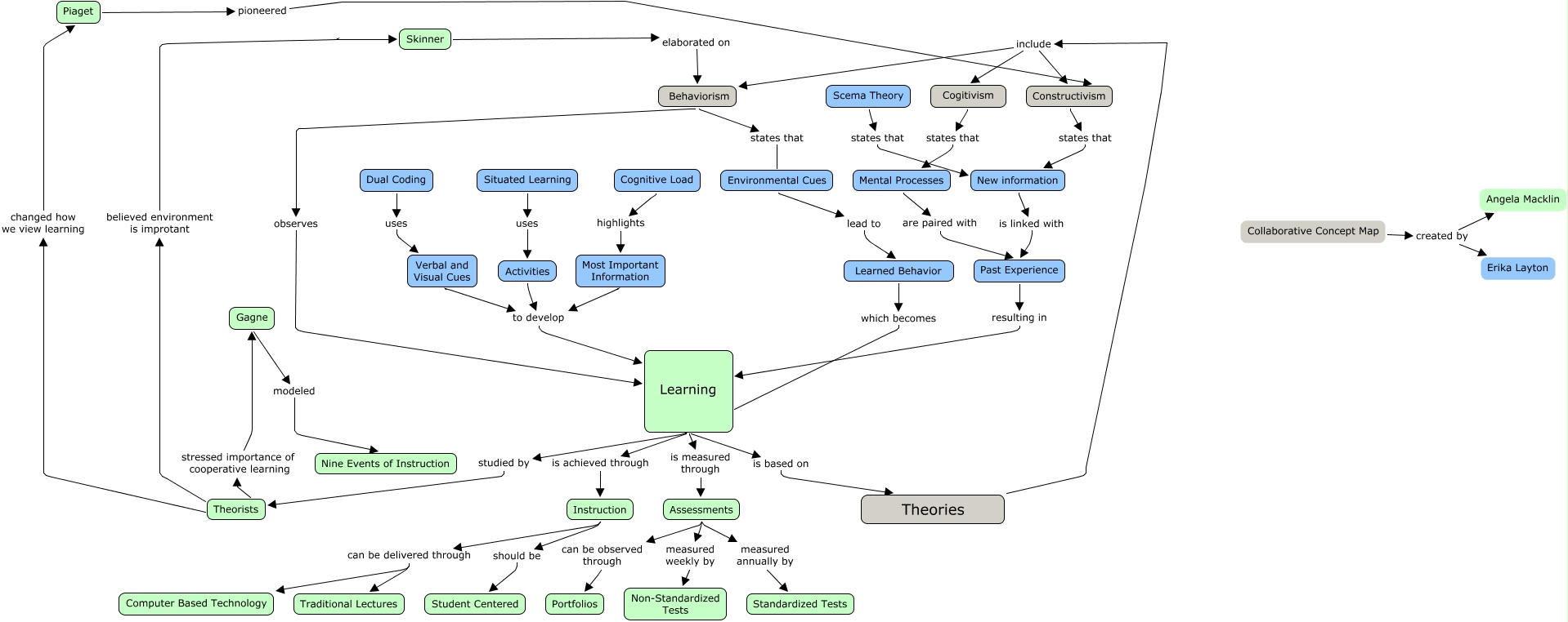
This Concept Map, created with IHMC CmapTools, has information related to: Collaborative Map-Layton & Macklin, Theorists believed environment is improtant Skinner, Learning is achieved through Instruction, Gagne modeled Nine Events of Instruction, Cognitive Load highlights Most Important Information, Cogitivism states that Mental Processes, Learning is measured through Assessments, Instruction should be Student Centered, Environmental Cues lead to Learned Behavior, Piaget pioneered Constructivism, Constructivism states that New information, Verbal and Visual Cues to develop Learning, Past Experience resulting in Learning, Behaviorism states that Environmental Cues, Theorists stressed importance of cooperative learning Gagne, Scema Theory states that New information, Theories include Constructivism, Learned Behavior which becomes Learning, Assessments can be observed through Portfolios, Instruction can be delivered through Computer Based Technology, Mental Processes are paired with Past Experience