Warning:
JavaScript is turned OFF. None of the links on this page will work until it is reactivated.
If you need help turning JavaScript On, click here.
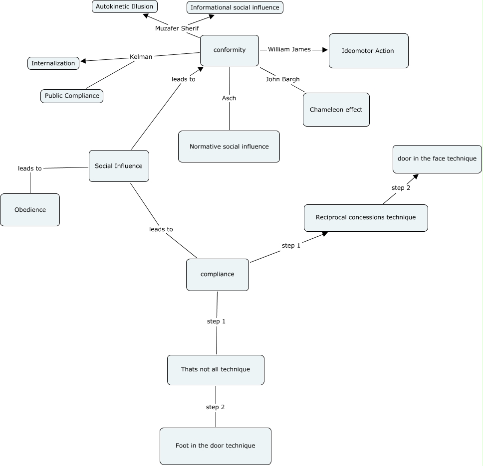
This Concept Map, created with IHMC CmapTools, has information related to: Chapter 6, Social Influence leads to Obedience, compliance step 1 Reciprocal concessions technique, conformity Kelman Internalization, Social Influence leads to compliance, Thats not all technique step 2 Foot in the door technique, conformity Muzafer Sherif Autokinetic Illusion, conformity Kelman Public Compliance, conformity Muzafer Sherif Informational social influence, conformity William James Ideomotor Action, conformity Asch Normative social influence, Reciprocal concessions technique step 2 door in the face technique, conformity John Bargh Chameleon effect, Social Influence leads to conformity, compliance step 1 Thats not all technique