Warning:
JavaScript is turned OFF. None of the links on this page will work until it is reactivated.
If you need help turning JavaScript On, click here.
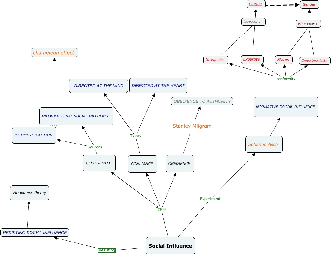
This Concept Map, created with IHMC CmapTools, has information related to: Ch 6 Social Influence, COMLIANCE Types DIRECTED AT THE HEART, OBEDIENCE Stanley Milgram OBEDIENCE TO AUTHORITY, NORMATIVE SOCIAL INFLUENCE conformity Status, Social Influence Resisting RESISTING SOCIAL INFLUENCE, Social Influence Types OBEDIENCE, RESISTING SOCIAL INFLUENCE ???? Reactance theory, Social Influence Types COMLIANCE, CONFORMITY Sources IDEOMOTOR ACTION, NORMATIVE SOCIAL INFLUENCE conformity Group size, COMLIANCE Types DIRECTED AT THE MIND, INFORMATIONAL SOCIAL INFLUENCE ???? chameleon effect, Expertise ???? Culture, Status ???? Gender, NORMATIVE SOCIAL INFLUENCE conformity Group Unanimity, Group Unanimity ???? Gender, Social Influence Types CONFORMITY, CONFORMITY Sources INFORMATIONAL SOCIAL INFLUENCE, NORMATIVE SOCIAL INFLUENCE conformity Expertise, Culture ???? Gender, Social Influence Experiment Solomon Asch