Warning:
JavaScript is turned OFF. None of the links on this page will work until it is reactivated.
If you need help turning JavaScript On, click here.
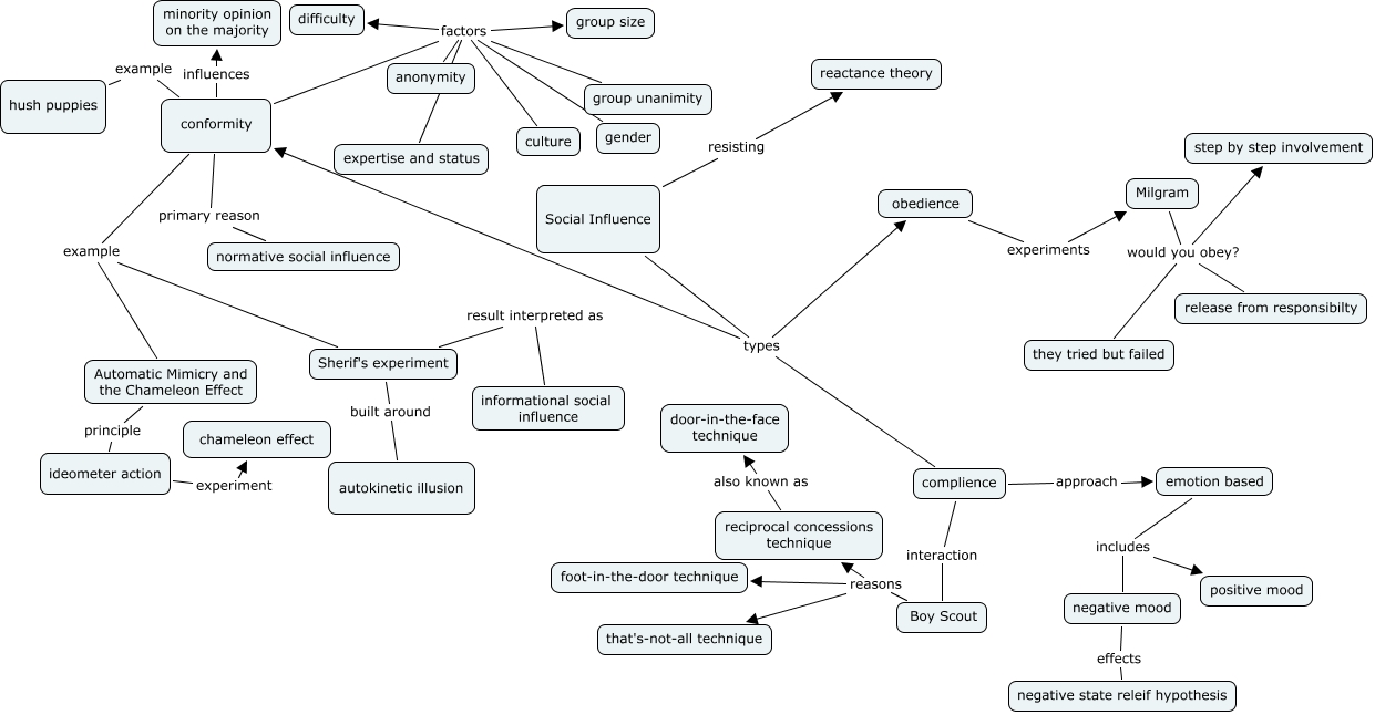
This Concept Map, created with IHMC CmapTools, has information related to: Social Influence, conformity primary reason normative social influence, Milgram would you obey? release from responsibilty, conformity example Automatic Mimicry and the Chameleon Effect, obedience experiments Milgram, emotion based includes positive mood, conformity factors difficulty, conformity factors group size, Boy Scout reasons reciprocal concessions technique, Sherif's experiment built around autokinetic illusion, complience interaction Boy Scout, Milgram would you obey? step by step involvement, ideometer action experiment chameleon effect, Sherif's experiment result interpreted as informational social influence, Social Influence types complience, conformity factors anonymity, Boy Scout reasons that's-not-all technique, conformity factors culture, Boy Scout reasons foot-in-the-door technique, Milgram would you obey? they tried but failed, conformity example Sherif's experiment