WARNING:
JavaScript is turned OFF. None of the links on this concept map will
work until it is reactivated.
If you need help turning JavaScript On, click here.
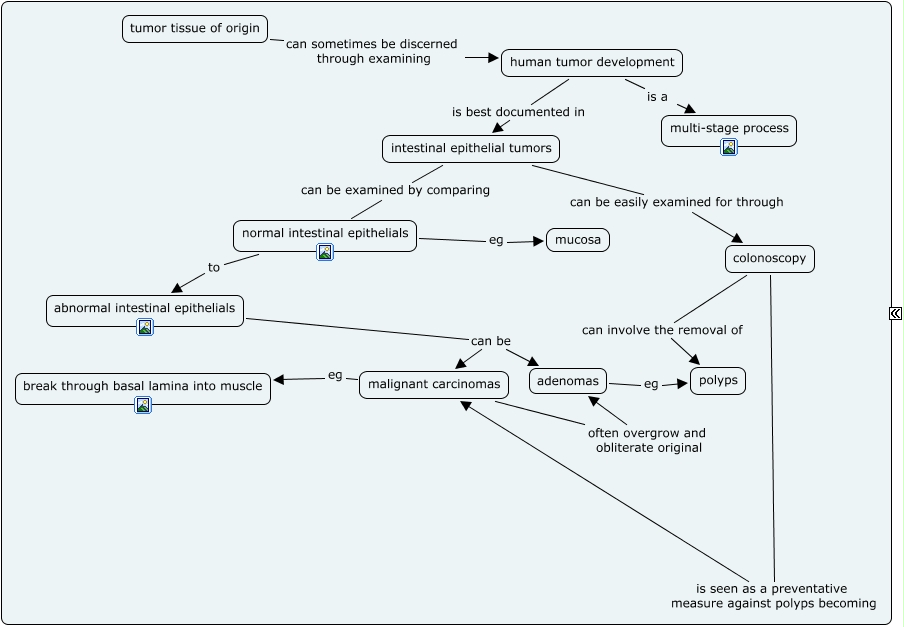
This Concept Map, created with IHMC CmapTools, has information related to: chapter 11-2, malignant carcinomas eg break through basal lamina into muscle, intestinal epithelial tumors can be examined by comparing normal intestinal epithelials, intestinal epithelial tumors can be easily examined for through colonoscopy, abnormal intestinal epithelials can be malignant carcinomas, human tumor development is best documented in intestinal epithelial tumors, normal intestinal epithelials to abnormal intestinal epithelials, normal intestinal epithelials eg mucosa, colonoscopy can involve the removal of polyps, abnormal intestinal epithelials can be adenomas, human tumor development is a multi-stage process, colonoscopy is seen as a preventative measure against polyps becoming malignant carcinomas, malignant carcinomas often overgrow and obliterate original adenomas, adenomas eg polyps, tumor tissue of origin can sometimes be discerned through examining human tumor development