Warning:
JavaScript is turned OFF. None of the links on this page will work until it is reactivated.
If you need help turning JavaScript On, click here.
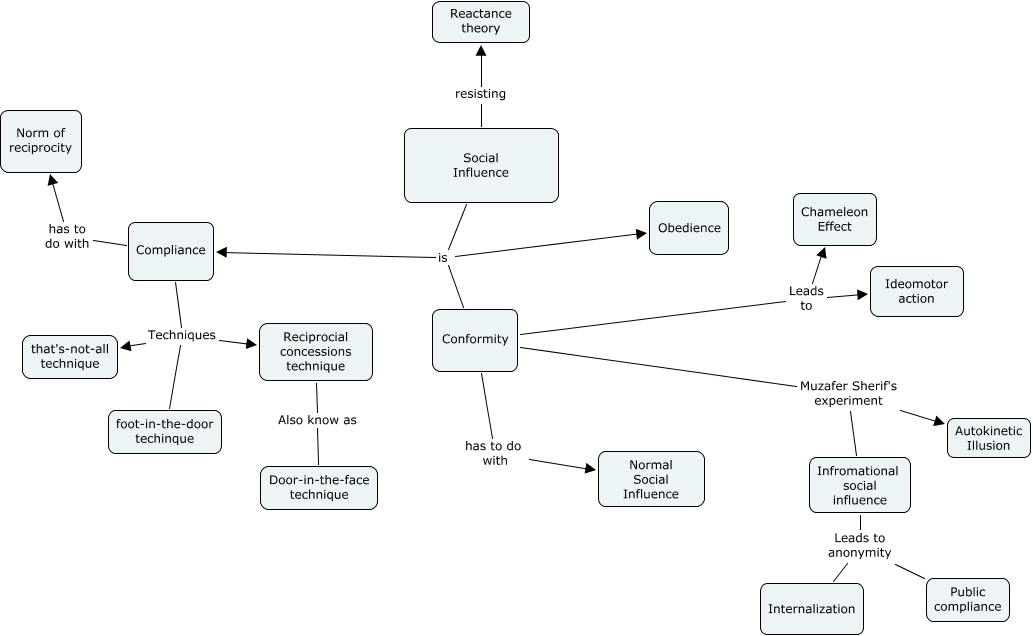
This Concept Map, created with IHMC CmapTools, has information related to: Social Influence, Compliance Techniques foot-in-the-door techinque, Social Influence is Conformity, Conformity Muzafer Sherif's experiment Autokinetic Illusion, Compliance Techniques that's-not-all technique, Social Influence is Compliance, Conformity Muzafer Sherif's experiment Infromational social influence, Reciprocial concessions technique Also know as Door-in-the-face technique, Infromational social influence Leads to anonymity Public compliance, Conformity Leads to Chameleon Effect, Social Influence resisting Reactance theory, Infromational social influence Leads to anonymity Internalization, Conformity has to do with Normal Social Influence, Compliance Techniques Reciprocial concessions technique, Compliance has to do with Norm of reciprocity, Social Influence is Obedience, Conformity Leads to Ideomotor action