Warning:
JavaScript is turned OFF. None of the links on this page will work until it is reactivated.
If you need help turning JavaScript On, click here.
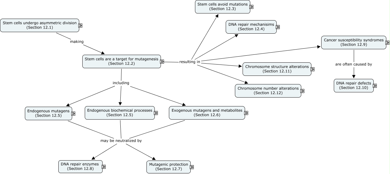
This Concept Map, created with IHMC CmapTools, has information related to: Chapter 12, Two daughter cells e.g. enterocytes in the colon, Procarcinogen undergo modifcation in the body to form Ultimate carcinogen, DNA repair involves four different mechanisms, including Base-excision repair, Polycyclic aromatic hydrocarbons (PAHs) bind directly to bases to form DNA adducts, The ras oncogene lead to Carcinomas, Two daughter cells one is The cell that will become amplified to form the tissue, Exogenous carcinogens include UV radiation, The cell that will become amplified to form the tissue result in Cells with a finite lifetime, Stem cells are a target for mutagenesis (Section 12.2) including Endogenous biochemical processes (Section 12.5), Depurination is the loss of the Deoxyribose-base bond, microsatellite instability can affect the TGF-beta receptor gene, Deamination can also occur from Polycyclic aromatic hydrocarbons, DNA polymerases contians Pol-sigma, Deoxyribose using Apurinic/Apyrimidinic endonuclease (APE), AlkB removes lipid epoxide adducts from Adenine, H+/OH- ions can cause Depyrimidination, Thymine not easily repaired because it is not Non-native, H+/OH- ions can cause Depurination, number e.g. euploid, Transition is the conversion of one purine to another Purine