WARNING:
JavaScript is turned OFF. None of the links on this concept map will
work until it is reactivated.
If you need help turning JavaScript On, click here.
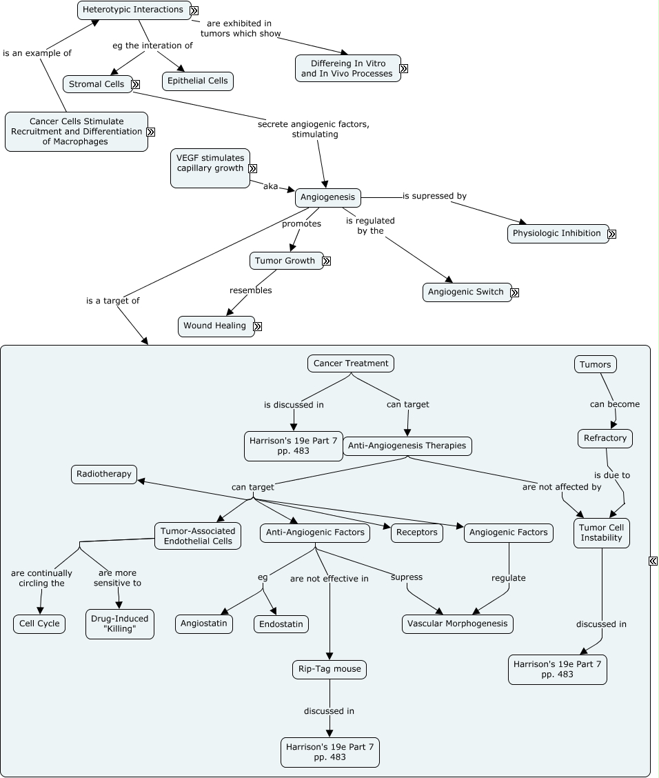
This Concept Map, created with IHMC CmapTools, has information related to: Chapter 13, p53 induces transcription of Thrombospondin-1 (Tsp-1), recruitment from the circulation to the tumor of monocytes, recruited cells release VEGF, fibroblasts secrete matrix metalloproteinases, Tumors are made of Tumor Cells, growth factors previously tethered in inactive form to the proteoglycans, Neovascularization is dependent on Endothelial Precursor Cells (EPCs), Anti-Angiogenic Factors supress Vascular Morphogenesis, Cancer through Genetics, Stromal Cells e.g. Endothelial Cells, Cancer through Molecular Biology, Phenotype called Epithelial-mesenchymal transition (EMT), necrosis aka large regions of cell death, recruited cells include eosinophils, Stromal Cells excrete TNF - a, capillary proximity is required by cells in order for them to obtain/release nutrients, Mesenchymal-epithelial transition (MET) to reform the Epithelial sheet, Cancer Cell lines do not require the help oft Stromal Cells, Angiogenic Factors eg VEGF, Stromal Cells e.g. Lymphatic Cells