Warning:
JavaScript is turned OFF. None of the links on this page will work until it is reactivated.
If you need help turning JavaScript On, click here.
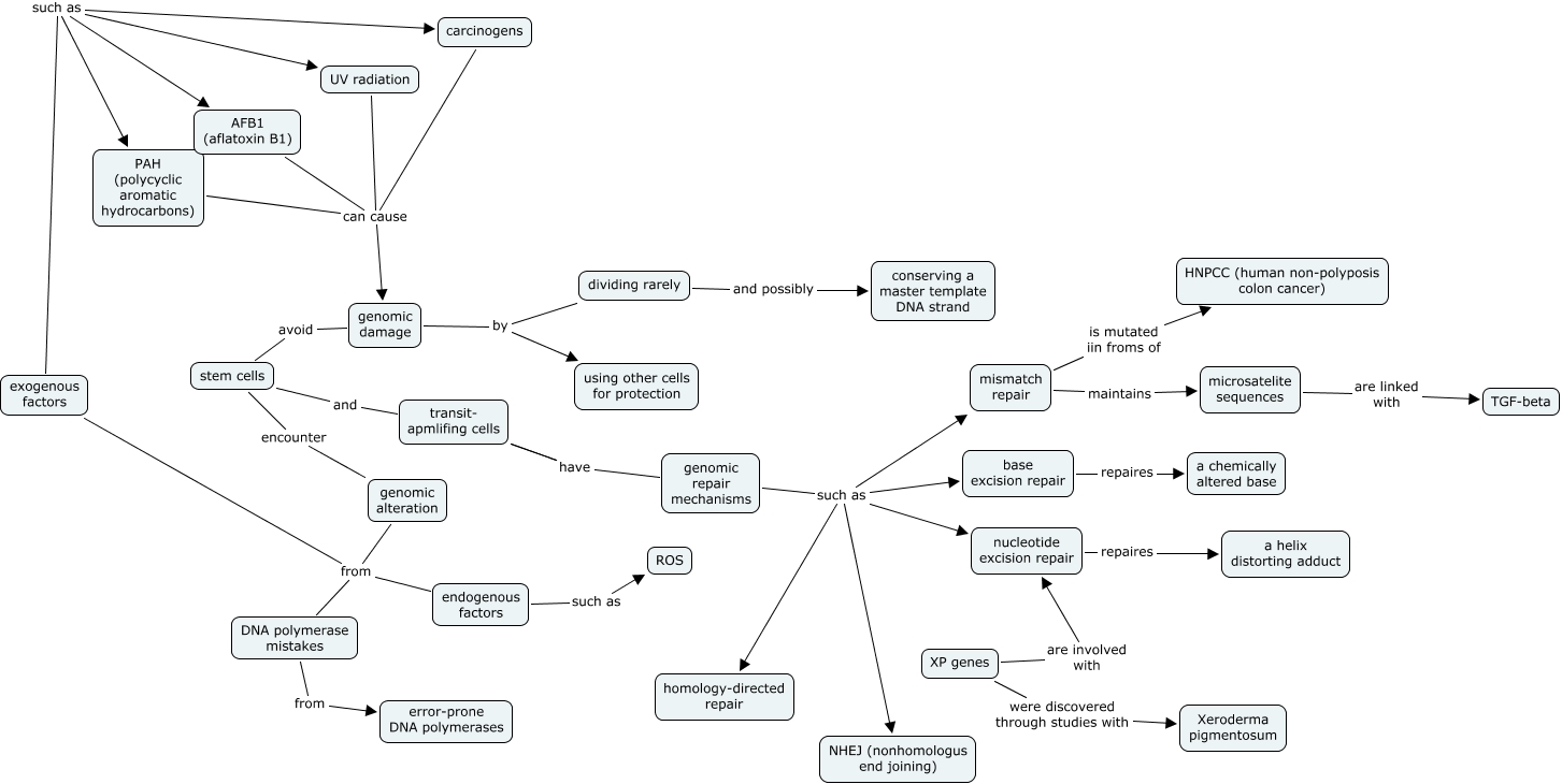
This Concept Map, created with IHMC CmapTools, has information related to: Chapter 12 class discussion 10.29.07, mismatch repair maintains microsatelite sequences, nucleotide excision repair repaires a helix distorting adduct, exogenous factors such as AFB1 (aflatoxin B1), stem cells encounter genomic alteration, genomic damage by using other cells for protection, stem cells avoid genomic damage, base excision repair repaires a chemically altered base, genomic repair mechanisms such as homology-directed repair, PAH (polycyclic aromatic hydrocarbons) can cause genomic damage, genomic alteration from DNA polymerase mistakes, dividing rarely and possibly conserving a master template DNA strand, endogenous factors such as ROS, carcinogens can cause genomic damage, mismatch repair is mutated iin froms of HNPCC (human non-polyposis colon cancer), UV radiation can cause genomic damage, exogenous factors such as UV radiation, XP genes were discovered through studies with Xeroderma pigmentosum, genomic repair mechanisms such as base excision repair, stem cells and transit- apmlifing cells, transit- apmlifing cells have genomic repair mechanisms