Warning:
JavaScript is turned OFF. None of the links on this page will work until it is reactivated.
If you need help turning JavaScript On, click here.
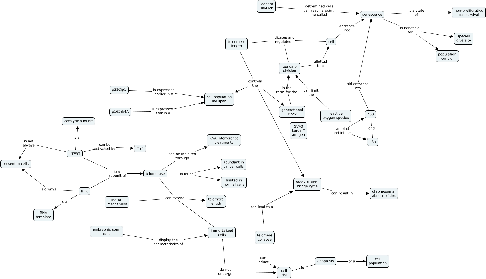
This Concept Map, created with IHMC CmapTools, has information related to: Chapter 10 class discussion 10.15.07, p21Cip1 is expressed earlier in a cell population life span, teleomere length indicates and regulates rounds of division, reactive oxygen species can limit the rounds of division, telomere collapse can induce cell crisis, cell crisis is apoptosis, The ALT mechanism can extend telomere length, teleomere length controls the break-fusion- bridge cycle, hTERT is a subunit of telomerase, SV40 Large T antigen can bind and inhibit p53, hTERT is a catalytic subunit, senescence is beneficial for population control, telomerase is found abundant in cancer cells, telomerase can extend telomere length, telomere collapse can lead to a break-fusion- bridge cycle, embryonic stem cells display the characteristics of immortalized cells, immortalized cells do not undergo cell crisis, Leonard Hayflick detremined cells can reach a point he called senescence, hTR is always present in cells, teleomere length indicates and regulates cell, apoptosis of a cell population