Warning:
JavaScript is turned OFF. None of the links on this page will work until it is reactivated.
If you need help turning JavaScript On, click here.
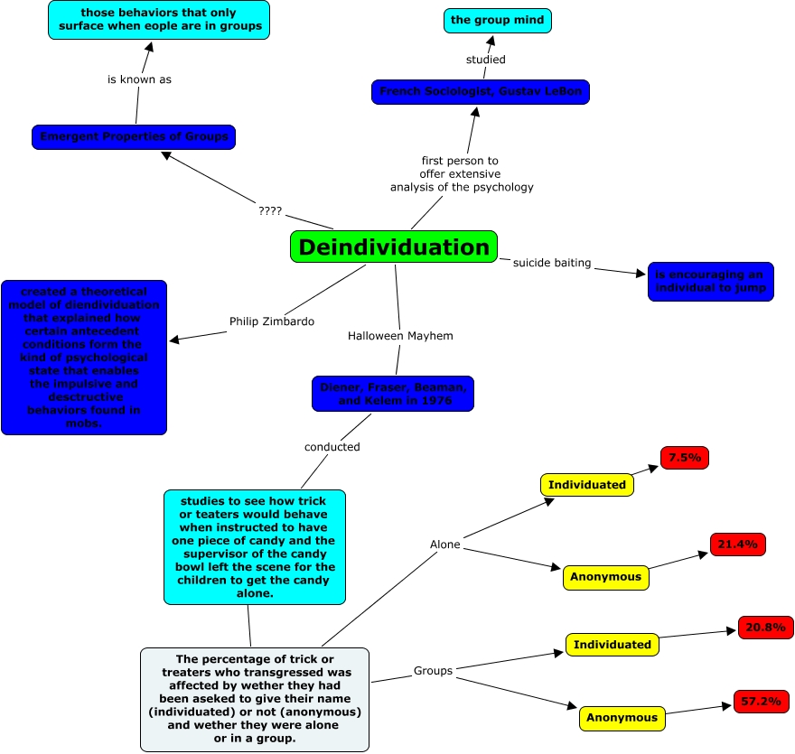
This Concept Map, created with IHMC CmapTools, has information related to: Diendividuation, Deindividuation first person to offer extensive analysis of the psychology French Sociologist, Gustav LeBon, Individuated ???? 20.8%, The percentage of trick or treaters who transgressed was affected by wether they had been aseked to give their name (individuated) or not (anonymous) and wether they were alone or in a group. Alone Anonymous, Deindividuation suicide baiting is encouraging an individual to jump, The percentage of trick or treaters who transgressed was affected by wether they had been aseked to give their name (individuated) or not (anonymous) and wether they were alone or in a group. Alone Individuated, Diener, Fraser, Beaman, and Kelem in 1976 conducted studies to see how trick or teaters would behave when instructed to have one piece of candy and the supervisor of the candy bowl left the scene for the children to get the candy alone., Individuated ???? 7.5%, French Sociologist, Gustav LeBon studied the group mind, studies to see how trick or teaters would behave when instructed to have one piece of candy and the supervisor of the candy bowl left the scene for the children to get the candy alone. ???? The percentage of trick or treaters who transgressed was affected by wether they had been aseked to give their name (individuated) or not (anonymous) and wether they were alone or in a group., Emergent Properties of Groups is known as those behaviors that only surface when eople are in groups, The percentage of trick or treaters who transgressed was affected by wether they had been aseked to give their name (individuated) or not (anonymous) and wether they were alone or in a group. Groups Individuated, Anonymous ???? 21.4%, Deindividuation Halloween Mayhem Diener, Fraser, Beaman, and Kelem in 1976, Anonymous ???? 57.2%, Deindividuation Philip Zimbardo created a theoretical model of diendividuation that explained how certain antecedent conditions form the kind of psychological state that enables the impulsive and desctructive behaviors found in mobs., Deindividuation ???? Emergent Properties of Groups, The percentage of trick or treaters who transgressed was affected by wether they had been aseked to give their name (individuated) or not (anonymous) and wether they were alone or in a group. Groups Anonymous