Warning:
JavaScript is turned OFF. None of the links on this page will work until it is reactivated.
If you need help turning JavaScript On, click here.
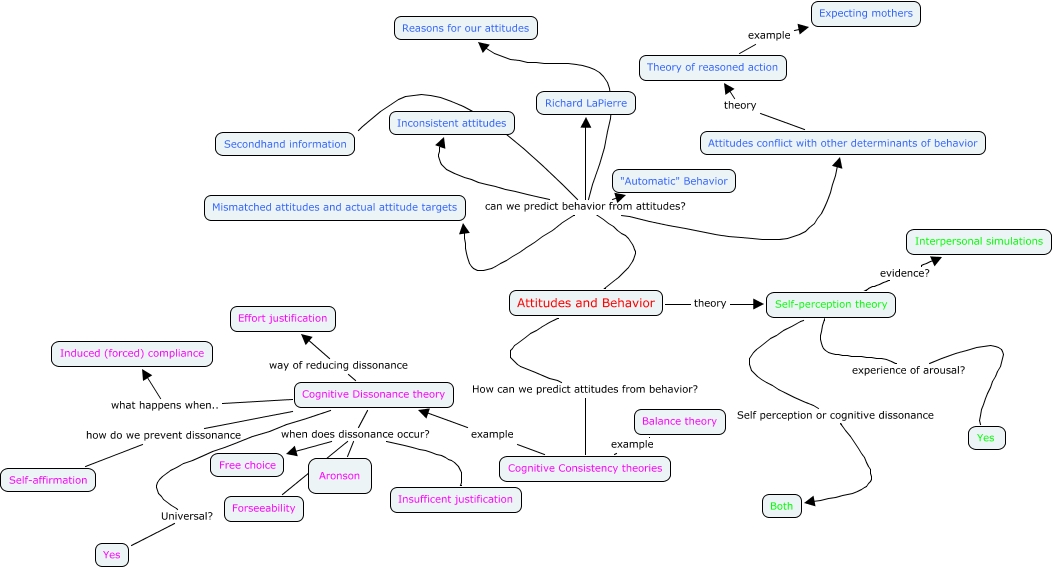
This Concept Map, created with IHMC CmapTools, has information related to: Attitudes and Behavior, Attitudes conflict with other determinants of behavior theory Theory of reasoned action, Cognitive Dissonance theory when does dissonance occur? Insufficent justification, Attitudes and Behavior can we predict behavior from attitudes? Reasons for our attitudes, Cognitive Dissonance theory Universal? Yes, Attitudes and Behavior can we predict behavior from attitudes? Inconsistent attitudes, Attitudes and Behavior can we predict behavior from attitudes? "Automatic" Behavior, Cognitive Dissonance theory how do we prevent dissonance Self-affirmation, Cognitive Consistency theories example Balance theory, Self-perception theory evidence? Interpersonal simulations, Attitudes and Behavior How can we predict attitudes from behavior? Cognitive Consistency theories, Cognitive Consistency theories example Cognitive Dissonance theory, Cognitive Dissonance theory when does dissonance occur? Forseeability, Self-perception theory experience of arousal? Yes, Attitudes and Behavior can we predict behavior from attitudes? Secondhand information, Self-perception theory Self perception or cognitive dissonance Both, Attitudes and Behavior theory Self-perception theory, Cognitive Dissonance theory when does dissonance occur? Aronson, Attitudes and Behavior can we predict behavior from attitudes? Richard LaPierre, Cognitive Dissonance theory when does dissonance occur? Free choice, Cognitive Dissonance theory what happens when.. Induced (forced) compliance