Warning:
JavaScript is turned OFF. None of the links on this page will work until it is reactivated.
If you need help turning JavaScript On, click here.
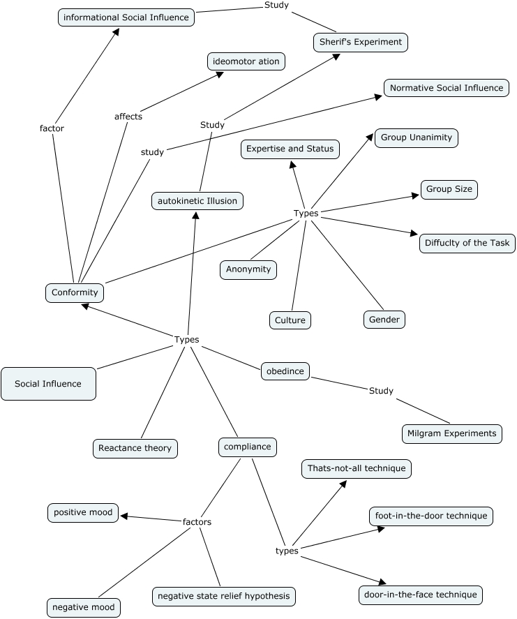
This Concept Map, created with IHMC CmapTools, has information related to: Chapter 6, Social Influence Types Conformity, obedince Study Milgram Experiments, informational Social Influence Study Sherif's Experiment, Conformity Types Group Unanimity, Social Influence Types obedince, compliance types Thats-not-all technique, Conformity factor informational Social Influence, Conformity Types Diffuclty of the Task, compliance factors negative state relief hypothesis, Conformity Types Group Size, Social Influence Types autokinetic Illusion, Social Influence Types Reactance theory, autokinetic Illusion Study Sherif's Experiment, compliance factors positive mood, compliance types foot-in-the-door technique, Conformity study Normative Social Influence, Conformity Types Gender, Conformity affects ideomotor ation, Conformity Types Anonymity, Social Influence Types compliance