Warning:
JavaScript is turned OFF. None of the links on this page will work until it is reactivated.
If you need help turning JavaScript On, click here.
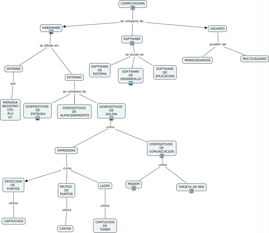
Este Cmap, tiene información relacionada con: MaricarmenHernandezReyesN.L19, MATRIZ DE PUNTOS utiliza CINTAS, DISPOSITIVOS DE SALIDA como DISPOSITIVOS DE COMUNICACION, EXTERNO se compone de DISPOSITIVOS DE SALIDA, IMPRESORA como INYECCION DE PUNTOS, IMPRESORA como MATRIZ DE PUNTOS, SOFTWARE se divide en SOFTWARE DE DESARROLLO, COMPUTADORA se compone de: USUARIO, INTERNO son MEMORIA REGISTRO CPU ALU UC, COMPUTADORA se compone de: HARDWARE, LAZER utiliza CARTUCHOS DE TONER, SOFTWARE se divide en SOFTWARE DE APLICACION, SOFTWARE se divide en SOFTWARE DE SISTEMA, DISPOSITIVOS DE ALMACENAMIENTO se compone de DISPOSITIVOS DE SALIDA, USUARIO pueden ser MULTIUSUARIO, DISPOSITIVOS DE SALIDA como IMPRESORA, HARDWARE se dibide en: INTERNO, EXTERNO se compone de DISPOSITIVOS DE ALMACENAMIENTO, DISPOSITIVOS DE COMUNICACION como TARJETA DE RED, IMPRESORA como LAZER, COMPUTADORA se compone de: SOFTWARE