WARNING:
JavaScript is turned OFF. None of the links on this concept map will
work until it is reactivated.
If you need help turning JavaScript On, click here.
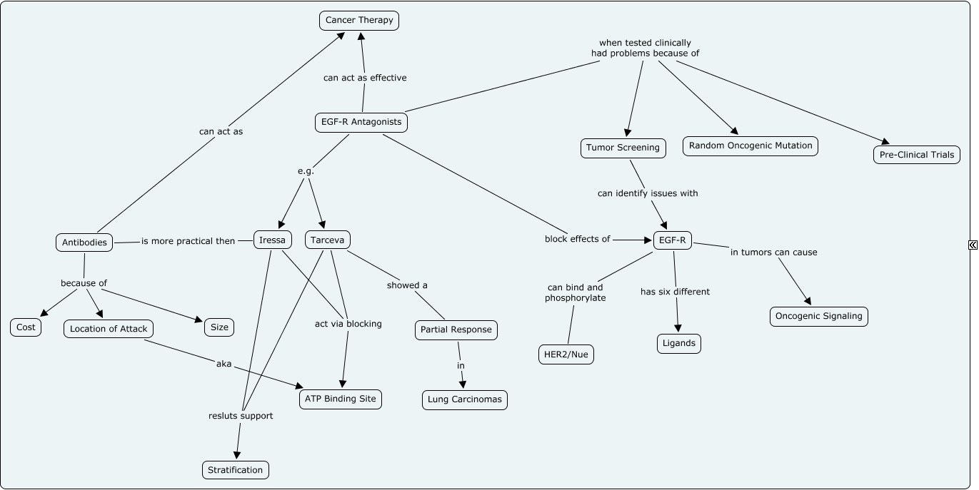
This Concept Map, created with IHMC CmapTools, has information related to: 16.12, Antibodies because of Size, EGF-R Antagonists when tested clinically had problems because of Random Oncogenic Mutation, EGF-R Antagonists block effects of EGF-R, Antibodies because of Cost, EGF-R Antagonists e.g. Iressa, EGF-R can bind and phosphorylate HER2/Nue, Tarceva act via blocking ATP Binding Site, Iressa act via blocking ATP Binding Site, Tumor Screening can identify issues with EGF-R, EGF-R Antagonists e.g. Tarceva, EGF-R Antagonists can act as effective Cancer Therapy, Location of Attack aka ATP Binding Site, Antibodies can act as Cancer Therapy, Partial Response in Lung Carcinomas, EGF-R has six different Ligands, Tarceva showed a Partial Response, Tarceva resluts support Stratification, Iressa is more practical then Antibodies, Iressa resluts support Stratification, EGF-R Antagonists when tested clinically had problems because of Tumor Screening