Warning:
JavaScript is turned OFF. None of the links on this page will work until it is reactivated.
If you need help turning JavaScript On, click here.
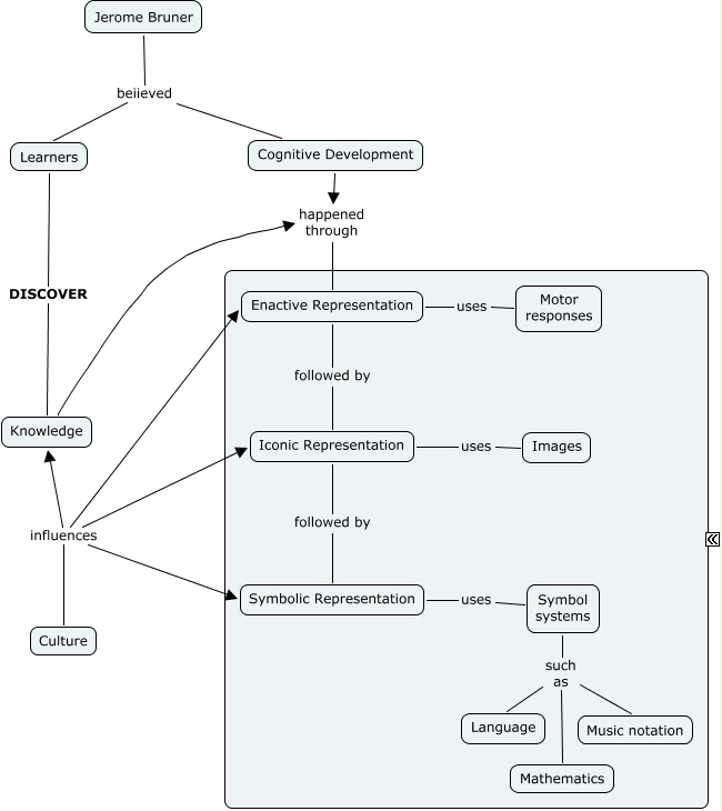
This Concept Map, created with IHMC CmapTools, has information related to: Bruner's Learning Theory, Jerome Bruner beiieved Learners, Symbol systems such as Mathematics, Cognitive Development happened through Enactive Representation, Symbolic Representation uses Symbol systems, Iconic Representation uses Images, Jerome Bruner beiieved Cognitive Development, Knowledge happened through Enactive Representation, Culture influences Symbolic Representation, Enactive Representation uses Motor responses, Enactive Representation followed by Iconic Representation, Symbol systems such as Language, Culture influences Iconic Representation, Culture influences Knowledge, Iconic Representation followed by Symbolic Representation, Learners DISCOVER Knowledge, Culture influences Enactive Representation, Symbol systems such as Music notation