Warning:
JavaScript is turned OFF. None of the links on this page will work until it is reactivated.
If you need help turning JavaScript On, click here.
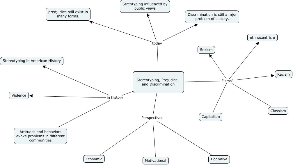
This Concept Map has information related to: Chapter 11, Stereotyping, Prejudice, and Discrimination "isms" Capitalism, Stereotyping, Prejudice, and Discrimination today Streotyping influenced by public views, Stereotyping, Prejudice, and Discrimination "isms" Classism, Stereotyping, Prejudice, and Discrimination Perspectives Motivational, Stereotyping, Prejudice, and Discrimination today predjudice still exist in many forms., Stereotyping, Prejudice, and Discrimination today Discrimination is still a mjor problem of society., Stereotyping, Prejudice, and Discrimination in history Attitudes and behaviors evoke problems in different communities, Stereotyping, Prejudice, and Discrimination in history Violence, Stereotyping, Prejudice, and Discrimination "isms" Racism, Stereotyping, Prejudice, and Discrimination in history Stereotyping in American History