Warning:
JavaScript is turned OFF. None of the links on this page will work until it is reactivated.
If you need help turning JavaScript On, click here.
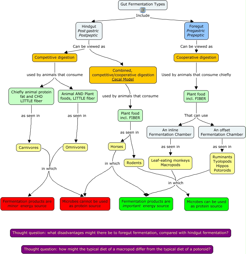
This Concept Map has information related to: Gut Fermentation Types, Hindgut Postgastric Postpeptic Can be viewed as Competitive digestion, Plant food incl. FIBER That can use An offset Fermentation Chamber, Rodents in which Fermentation products are important energy source, Ruminants Tyolopods Hippos Potoroids in which Fermentation products are important energy source, Omnivores in which Fermentation products are minor energy source, Animal AND Plant foods, LITTLE fiber as seen in Omnivores, Leaf-eating monkeys Macropods in which Fermentation products are important energy source, Cooperative digestion Used by animals that consume chiefly Plant food incl. FIBER, Plant food incl. FIBER as seen in Horses, Carnivores in which Microbes cannot be used as protein source