Warning:
JavaScript is turned OFF. None of the links on this page will work until it is reactivated.
If you need help turning JavaScript On, click here.
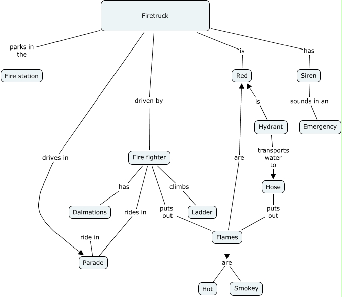
This Concept Map, created with IHMC CmapTools, has information related to: Fire Truck, Fire fighter rides in Parade, Firetruck parks in the Fire station, Flames are Red, Hydrant transports water to Hose, Fire fighter has Dalmations, Firetruck drives in Parade, Dalmations ride in Parade, Flames are Hot, Firetruck has Siren, Firetruck is Red, Firetruck driven by Fire fighter, Siren sounds in an Emergency, Flames are Smokey, Fire fighter puts out Flames, Fire fighter climbs Ladder, Hose puts out Flames