Warning:
JavaScript is turned OFF. None of the links on this page will work until it is reactivated.
If you need help turning JavaScript On, click here.
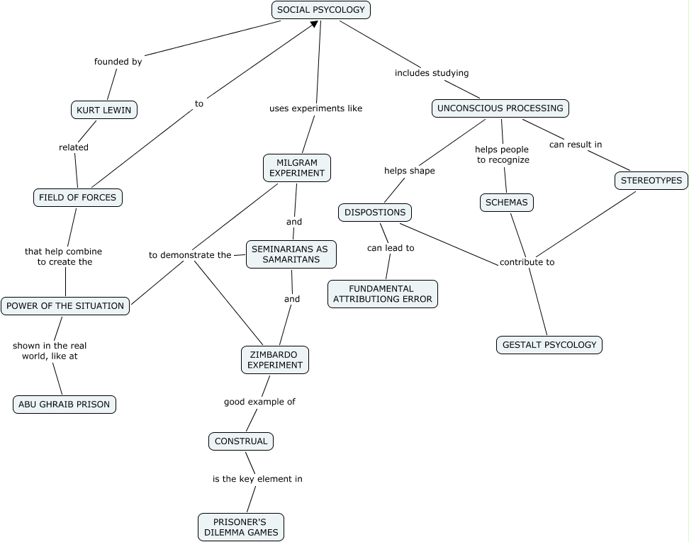
This Concept Map, created with IHMC CmapTools, has information related to: Cmap 2, SEMINARIANS AS SAMARITANS and ZIMBARDO EXPERIMENT, SOCIAL PSYCOLOGY founded by KURT LEWIN, FIELD OF FORCES that help combine to create the POWER OF THE SITUATION, MILGRAM EXPERIMENT to demonstrate the POWER OF THE SITUATION, SOCIAL PSYCOLOGY includes studying UNCONSCIOUS PROCESSING, ZIMBARDO EXPERIMENT to demonstrate the POWER OF THE SITUATION, DISPOSTIONS can lead to FUNDAMENTAL ATTRIBUTIONG ERROR, SOCIAL PSYCOLOGY uses experiments like MILGRAM EXPERIMENT, FIELD OF FORCES to SOCIAL PSYCOLOGY, UNCONSCIOUS PROCESSING can result in STEREOTYPES, POWER OF THE SITUATION shown in the real world, like at ABU GHRAIB PRISON, STEREOTYPES contribute to GESTALT PSYCOLOGY, ZIMBARDO EXPERIMENT good example of CONSTRUAL, UNCONSCIOUS PROCESSING helps people to recognize SCHEMAS, SEMINARIANS AS SAMARITANS to demonstrate the POWER OF THE SITUATION, DISPOSTIONS contribute to GESTALT PSYCOLOGY, UNCONSCIOUS PROCESSING helps shape DISPOSTIONS, MILGRAM EXPERIMENT and SEMINARIANS AS SAMARITANS, SCHEMAS contribute to GESTALT PSYCOLOGY, KURT LEWIN related FIELD OF FORCES