Warning:
JavaScript is turned OFF. None of the links on this page will work until it is reactivated.
If you need help turning JavaScript On, click here.
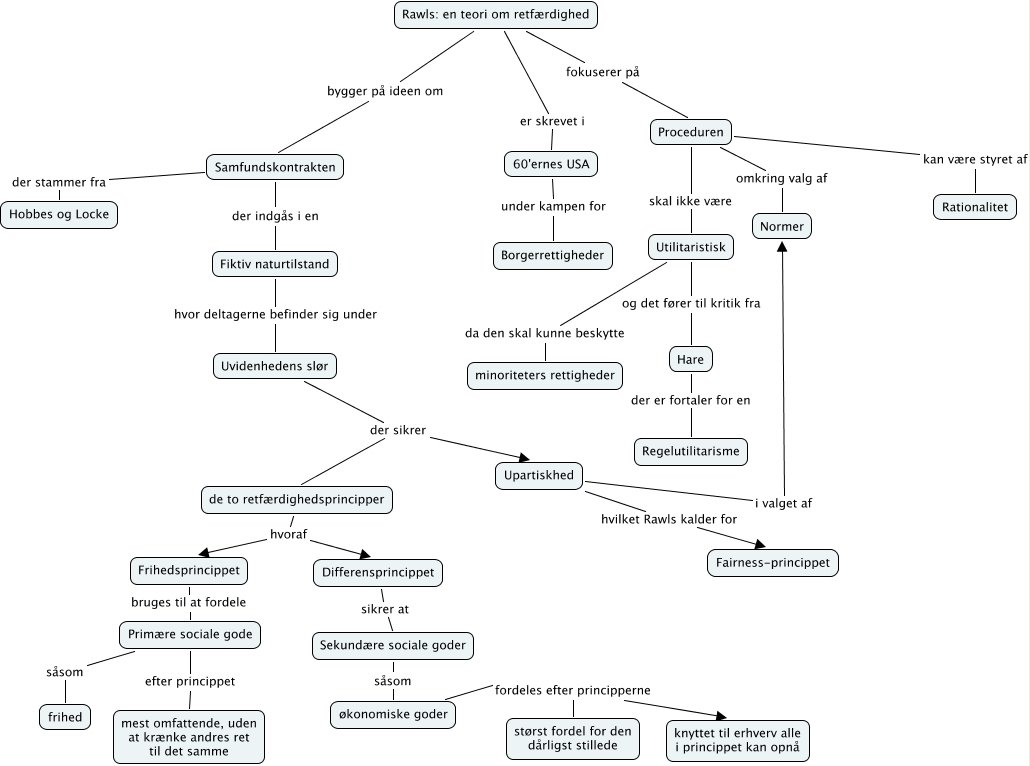
This Concept Map has information related to: Rawls - en teori om retfærdighed, Utilitaristisk da den skal kunne beskytte minoriteters rettigheder, Rawls: en teori om retfærdighed bygger på ideen om Samfundskontrakten, Uvidenhedens slør der sikrer Upartiskhed, Rawls: en teori om retfærdighed er skrevet i 60'ernes USA, økonomiske goder fordeles efter principperne knyttet til erhverv alle i princippet kan opnå, Sekundære sociale goder såsom økonomiske goder, Utilitaristisk og det fører til kritik fra Hare, Proceduren skal ikke være Utilitaristisk, 60'ernes USA under kampen for Borgerrettigheder, Upartiskhed i valget af Normer