Warning:
JavaScript is turned OFF. None of the links on this page will work until it is reactivated.
If you need help turning JavaScript On, click here.
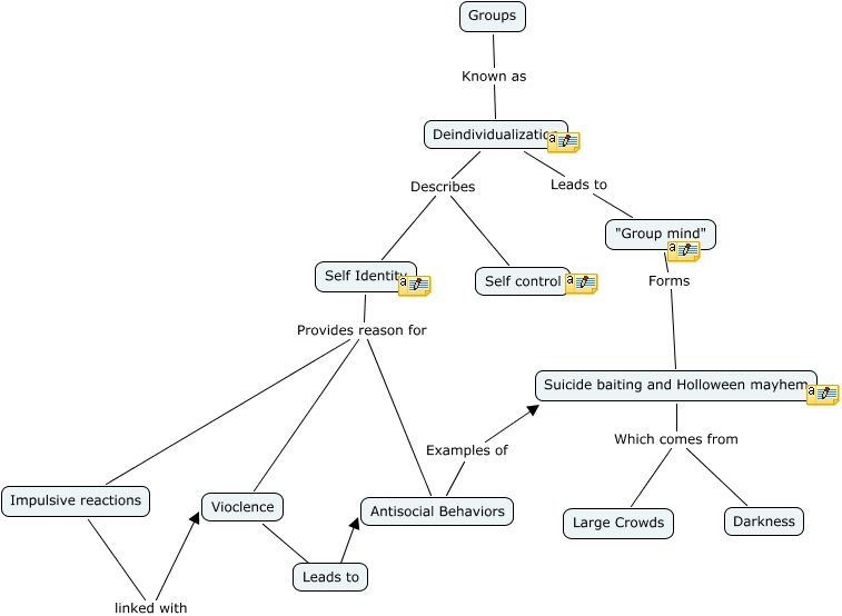
This Concept Map, created with IHMC CmapTools, has information related to: cmap3, Self Identity Provides reason for Vioclence, Deindividualization Leads to "Group mind", Vioclence ???? Antisocial Behaviors, Suicide baiting and Holloween mayhem Which comes from Large Crowds, Self Identity Provides reason for Antisocial Behaviors, Self Identity Provides reason for Impulsive reactions, Suicide baiting and Holloween mayhem Which comes from Darkness, Deindividualization Describes Self control, Groups Known as Deindividualization, Impulsive reactions linked with Vioclence, Deindividualization Describes Self Identity, Antisocial Behaviors Examples of ????, "Group mind" Forms Suicide baiting and Holloween mayhem