Warning:
JavaScript is turned OFF. None of the links on this page will work until it is reactivated.
If you need help turning JavaScript On, click here.
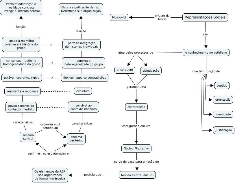
Este Mapa Conceitual tem informações relacionadas a: CMAP Representações Sociais, estável, coerente, rígido x flexível, suporta contradições, o conhecimento no cotidiano que têm função de sentido, resistente à mudança x evolutivo, Representações Sociais origem da teoria Moscovici, ancoragem gerando uma reprentação, Representações Sociais são o conhecimento no cotidiano, reprentação configurada em um Núcleo Figurativo, o conhecimento no cotidiano atua pelos processos de objetivação, sistema periférico características permite integração de histórias individuais, sistema central organiza e dá sentido ao sistema periférico