Warning:
JavaScript is turned OFF. None of the links on this page will work until it is reactivated.
If you need help turning JavaScript On, click here.
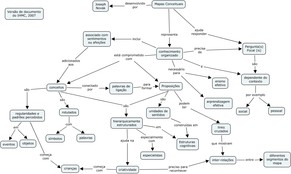
Este Mapa Conceitual tem informações relacionadas a: Mapa conceitual sobre mapas conceituais, conhecimento organizado inclui associado com sentimentos ou afeições, conhecimento organizado necessário para arprendizagem efetiva, Proposições são unidades de sentidos, hierarquicamente estruturados especialmente com especialistas, associado com sentimentos ou afeições adicionados aos conceitos, conceitos são rotulados, conhecimento organizado necessário para ensino efetivo, conhecimento organizado está comprometido com conceitos, inter-relações entre diferentes segmentos do mapa, conceitos são regularidades e padrões percebidos