WARNING:
JavaScript is turned OFF. None of the links on this concept map will
work until it is reactivated.
If you need help turning JavaScript On, click here.
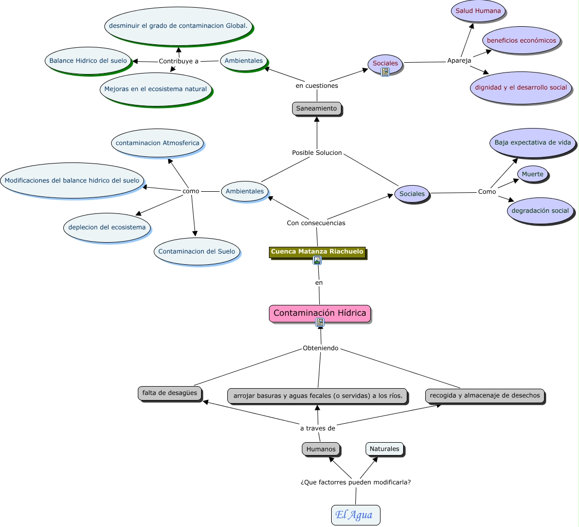
Este Cmap, tiene información relacionada con: el agua, Ambientales Posible Solucion Saneamiento, Cuenca Matanza Riachuelo Con consecuencias Ambientales, Saneamiento en cuestiones Ambientales, Sociales Como degradación social, Ambientales Contribuye a Balance Hidrico del suelo, Sociales Apareja dignidad y el desarrollo social, Sociales Apareja Salud Humana, El Agua ¿Que factorres pueden modificarla? Naturales, Ambientales Contribuye a Mejoras en el ecosistema natural, Ambientales como deplecion del ecosistema, Ambientales como Contaminacion del Suelo, Sociales Como Baja expectativa de vida, Humanos a traves de recogida y almacenaje de desechos, Contaminación Hídrica en Cuenca Matanza Riachuelo, arrojar basuras y aguas fecales (o servidas) a los ríos. Obteniendo Contaminación Hídrica, Ambientales como Modificaciones del balance hidrico del suelo, Sociales Como Muerte, Humanos a traves de falta de desagües, Ambientales Contribuye a desminuir el grado de contaminacion Global., Saneamiento en cuestiones Sociales