WARNING:
JavaScript is turned OFF. None of the links on this concept map will
work until it is reactivated.
If you need help turning JavaScript On, click here.
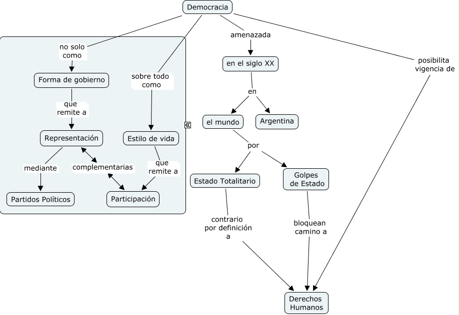
Este Cmap, tiene información relacionada con: CIUDADANIA, Representación mediante Partidos Políticos, Estado Totalitario contrario por definición a Derechos Humanos, en el siglo XX en Argentina, Democracia amenazada en el siglo XX, Estilo de vida que remite a Participación, Democracia no solo como Forma de gobierno, Representación complementarias Participación, el mundo por Golpes de Estado, en el siglo XX en el mundo, Democracia posibilita vigencia de Derechos Humanos, Forma de gobierno que remite a Representación, el mundo por Estado Totalitario, Golpes de Estado bloquean camino a Derechos Humanos, Democracia sobre todo como Estilo de vida