Warning:
JavaScript is turned OFF. None of the links on this page will work until it is reactivated.
If you need help turning JavaScript On, click here.
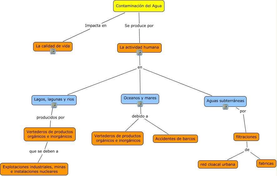
Esse mapa conceitual, produzido no IHMC CmapTools, tem a informação relacionada a: Contaminación del agua, Vertederos de productos orgánicos e inorgánicos que se deben a Explotaciones industriales, minas e instalaciones nucleares, Lagos, lagunas y rios producidos por Vertederos de productos orgánicos e inorgánicos, La actividad humana en Lagos, lagunas y rios, La actividad humana en Aguas subterráneas, Contaminación del Agua Impacta en La calidad de vida, filtraciones de red cloacal urbana, Contaminación del Agua Se produce por La actividad humana, filtraciones de fabricas, La actividad humana en Oceanos y mares, Aguas subterráneas por filtraciones, Oceanos y mares debido a Accidentes de barcos, Oceanos y mares debido a Vertederos de productos orgánicos e inorgánicos