Warning:
JavaScript is turned OFF. None of the links on this page will work until it is reactivated.
If you need help turning JavaScript On, click here.
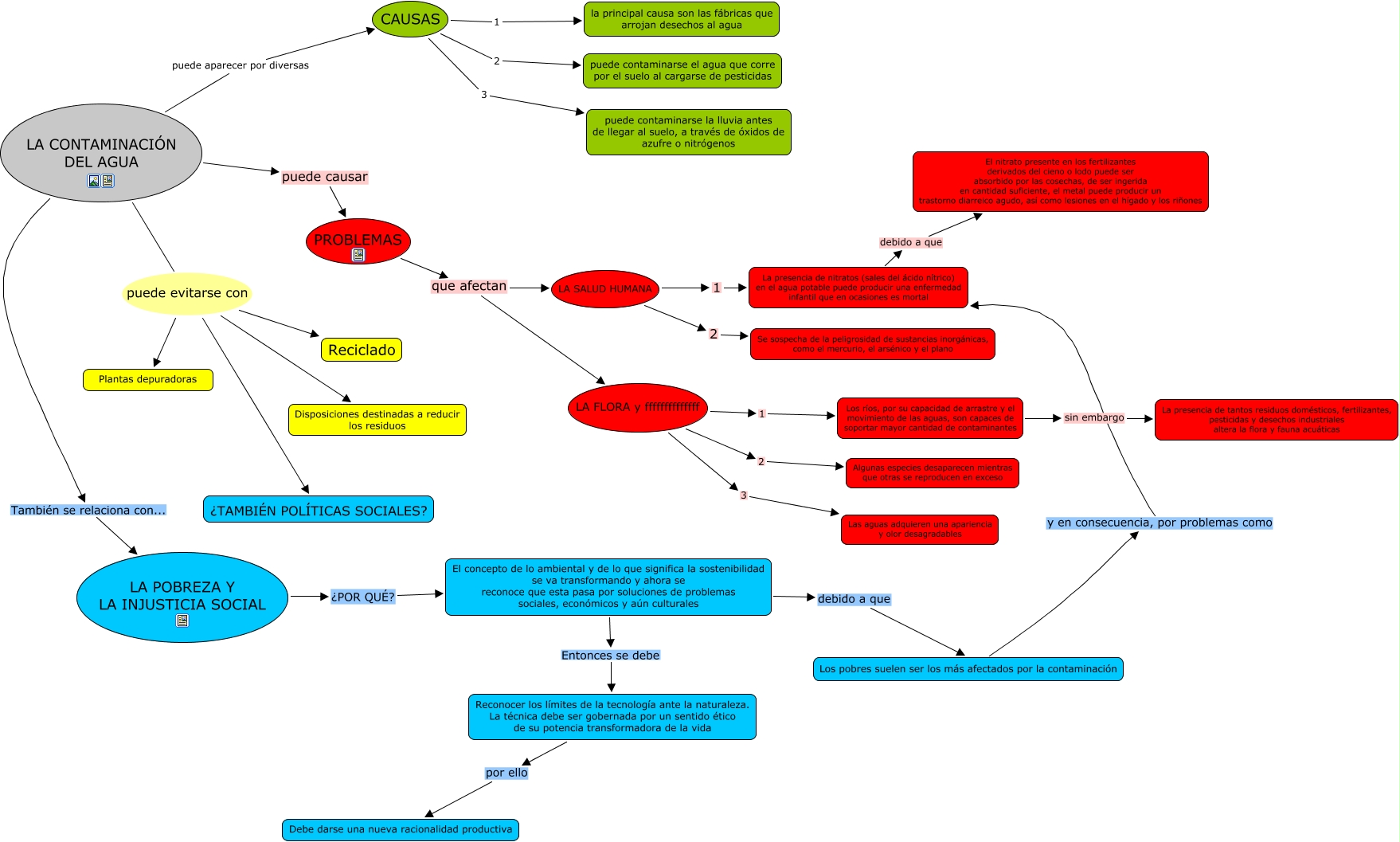
Este Cmap, tiene información relacionada con: El agua, PROBLEMAS que afectan LA FLORA y ffffffffffffff, LA CONTAMINACIÓN DEL AGUA puede evitarse con Disposiciones destinadas a reducir los residuos, LA SALUD HUMANA 2 Se sospecha de la peligrosidad de sustancias inorgánicas, como el mercurio, el arsénico y el plano, Los ríos, por su capacidad de arrastre y el movimiento de las aguas, son capaces de soportar mayor cantidad de contaminantes sin embargo La presencia de tantos residuos domésticos, fertilizantes, pesticidas y desechos industriales altera la flora y fauna acuáticas, LA POBREZA Y LA INJUSTICIA SOCIAL ¿POR QUÉ? El concepto de lo ambiental y de lo que significa la sostenibilidad se va transformando y ahora se reconoce que esta pasa por soluciones de problemas sociales, económicos y aún culturales, CAUSAS 2 puede contaminarse el agua que corre por el suelo al cargarse de pesticidas, LA CONTAMINACIÓN DEL AGUA puede aparecer por diversas CAUSAS, LA CONTAMINACIÓN DEL AGUA puede evitarse con Plantas depuradoras, LA FLORA y ffffffffffffff 3 Las aguas adquieren una apariencia y olor desagradables, Reconocer los límites de la tecnología ante la naturaleza. La técnica debe ser gobernada por un sentido ético de su potencia transformadora de la vida por ello Debe darse una nueva racionalidad productiva, Los pobres suelen ser los más afectados por la contaminación y en consecuencia, por problemas como La presencia de nitratos (sales del ácido nítrico) en el agua potable puede producir una enfermedad infantil que en ocasiones es mortal, LA CONTAMINACIÓN DEL AGUA puede causar PROBLEMAS, CAUSAS 3 puede contaminarse la lluvia antes de llegar al suelo, a través de óxidos de azufre o nitrógenos, CAUSAS 1 la principal causa son las fábricas que arrojan desechos al agua, La presencia de nitratos (sales del ácido nítrico) en el agua potable puede producir una enfermedad infantil que en ocasiones es mortal debido a que El nitrato presente en los fertilizantes derivados del cieno o lodo puede ser absorbido por las cosechas, de ser ingerida en cantidad suficiente, el metal puede producir un trastorno diarreico agudo, así como lesiones en el hígado y los riñones, LA FLORA y ffffffffffffff 1 Los ríos, por su capacidad de arrastre y el movimiento de las aguas, son capaces de soportar mayor cantidad de contaminantes, LA CONTAMINACIÓN DEL AGUA puede evitarse con ¿TAMBIÉN POLÍTICAS SOCIALES?, LA SALUD HUMANA 1 La presencia de nitratos (sales del ácido nítrico) en el agua potable puede producir una enfermedad infantil que en ocasiones es mortal, LA CONTAMINACIÓN DEL AGUA También se relaciona con... LA POBREZA Y LA INJUSTICIA SOCIAL, LA FLORA y ffffffffffffff 2 Algunas especies desaparecen mientras que otras se reproducen en exceso