Warning:
JavaScript is turned OFF. None of the links on this page will work until it is reactivated.
If you need help turning JavaScript On, click here.
The Concept Map you are trying to access has information related to:
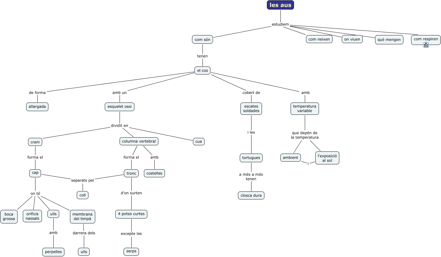
aus_1, esquelet ossi dividit en columna vertebral, tronc d'on surten 4 potes curtes, 4 potes curtes excepte les serps, les aus estudiem com respiren, escates soldades i les tortugues, esquelet ossi dividit en crani, columna vertebral amb costelles, cap separats pel coll, cap on té orificis nassals, cap on té boca grossa