Warning:
JavaScript is turned OFF. None of the links on this page will work until it is reactivated.
If you need help turning JavaScript On, click here.
The Concept Map you are trying to access has information related to:
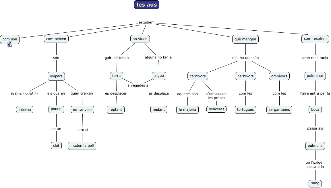
aus_2, herbívors com les tortugues, què mengen n'hi ha que són carnívors, ovípars els ous els ponen, les aus estudiem com neixen, pulmons on l'oxigen passa a la sang, les aus estudiem què mengen, carnívors s'empassen les preses senceres, què mengen n'hi ha que són omnívors, terra a vegades a aigua, omnívors com les sargantanes