Warning:
JavaScript is turned OFF. None of the links on this page will work until it is reactivated.
If you need help turning JavaScript On, click here.
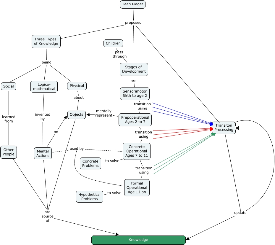
This Concept Map has information related to: Piaget's Genetical Epistemology, Physical about Objects, Prepoperational Ages 2 to 7 transition using Accomodation, Something different causes Conflict, Prepoperational Ages 2 to 7 transition using Concrete Operational Ages 7 to 11, Concrete Operational Ages 7 to 11 transition using Equilibration, Concrete Operational Ages 7 to 11 transition using Accomodation, Prepoperational Ages 2 to 7 mentally represent Objects, Logico- mathmatical invented by Mental Actions, Concrete Operational Ages 7 to 11 to solve Concrete Problems, Jean Piaget proposed Stages of Development