Warning:
JavaScript is turned OFF. None of the links on this page will work until it is reactivated.
If you need help turning JavaScript On, click here.
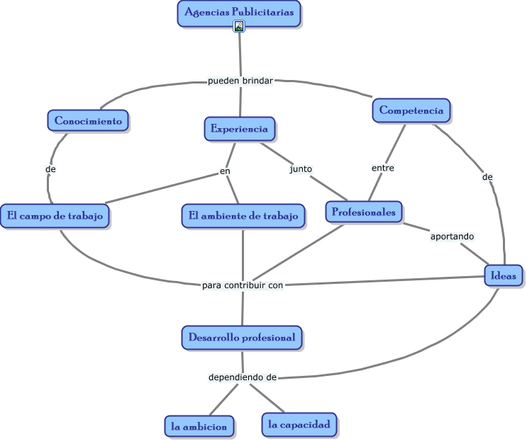
Este Cmap, tiene información relacionada con: mapa tema academico maria, Agencias Publicitarias pueden brindar Conocimiento, Desarrollo profesional dependiendo de la capacidad, Agencias Publicitarias pueden brindar Experiencia, Competencia entre Profesionales, Profesionales para contribuir con Desarrollo profesional, Ideas dependiendo de la ambicion, Experiencia en El ambiente de trabajo, Experiencia junto Profesionales, Competencia de Ideas, Ideas dependiendo de la capacidad, Profesionales aportando Ideas, Competencia pueden brindar Conocimiento, Conocimiento de El campo de trabajo, Desarrollo profesional dependiendo de la ambicion, El ambiente de trabajo para contribuir con Desarrollo profesional, Competencia pueden brindar Experiencia, Ideas para contribuir con Desarrollo profesional, Experiencia en El campo de trabajo, El campo de trabajo para contribuir con Desarrollo profesional