Warning:
JavaScript is turned OFF. None of the links on this page will work until it is reactivated.
If you need help turning JavaScript On, click here.
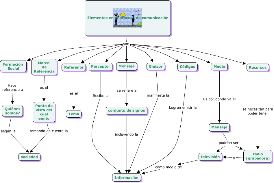
Este Cmap, tiene información relacionada con: comunicación, Elementos en el proceso de comunicación son Recursos, Mensaje podrían ser radio (grabadora), Elementos en el proceso de comunicación son Marco de Referencia, Formación Social Hace referencia a Quiénes somos?, Elementos en el proceso de comunicación son Medio, conjunto de signos incluyendo la Información, Marco de Referencia es el Punto de vista del cual emito, Mensaje se refiere a conjunto de signos, Elementos en el proceso de comunicación son Códigos, Elementos en el proceso de comunicación son Perceptor, Emisor manifiesta la Información, Recursos se necesitan para poder tener radio (grabadora), Mensaje podrían ser televisión, Punto de vista del cual emito tomando en cuenta la sociedad, Referente es el Tema, Elementos en el proceso de comunicación son Formación Social, Códigos Logran emitir la Información, Quiénes somos? según la sociedad, Perceptor Recibe la Información, Elementos en el proceso de comunicación son Mensaje