Warning:
JavaScript is turned OFF. None of the links on this page will work until it is reactivated.
If you need help turning JavaScript On, click here.
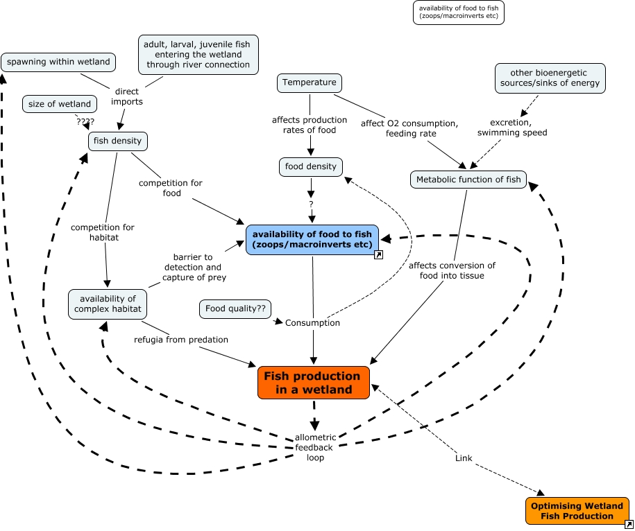
This Concept Map has information related to: fish growth in a wetland, food density ? availability of food to fish (zoops/macroinverts etc), Fish production in a wetland allometric feedback loop spawning within wetland, spawning within wetland direct imports fish density, fish density competition for habitat availability of complex habitat, Metabolic function of fish affects conversion of food into tissue Fish production in a wetland, Food quality?? Consumption food density, adult, larval, juvenile fish entering the wetland through river connection direct imports fish density, Fish production in a wetland allometric feedback loop fish density, other bioenergetic sources/sinks of energy excretion, swimming speed Metabolic function of fish, Temperature affects production rates of food food density