Warning:
JavaScript is turned OFF. None of the links on this page will work until it is reactivated.
If you need help turning JavaScript On, click here.
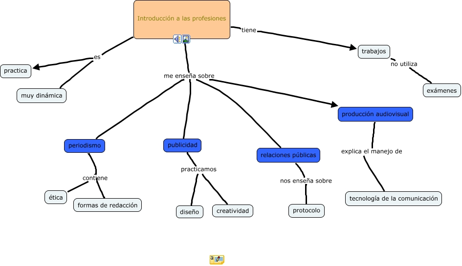
Este Cmap, tiene información relacionada con: intro juanjo imagen, publicidad practicamos diseño, trabajos no utiliza exámenes, publicidad practicamos creatividad, periodismo contiene formas de redacción, Introducción a las profesiones es muy dinámica, Introducción a las profesiones es practica, Introducción a las profesiones me enseña sobre producción audiovisual, producción audiovisual explica el manejo de tecnología de la comunicación, Introducción a las profesiones tiene trabajos, Introducción a las profesiones me enseña sobre publicidad, periodismo contiene ética, Introducción a las profesiones me enseña sobre periodismo, Introducción a las profesiones me enseña sobre relaciones públicas, relaciones públicas nos enseña sobre protocolo