Warning:
JavaScript is turned OFF. None of the links on this page will work until it is reactivated.
If you need help turning JavaScript On, click here.
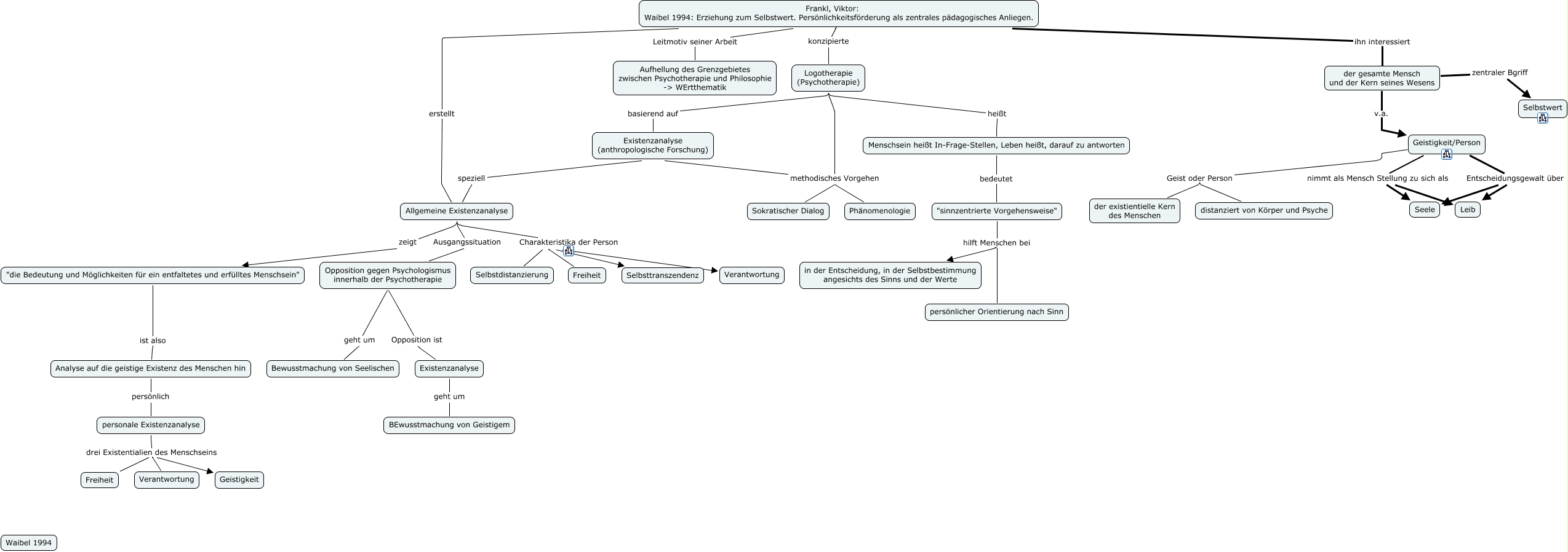
This Concept Map, created with IHMC CmapTools, has information related to: Selbstwert, Erziehung zum (Waibel 1994), Geistigkeit/Person nimmt als Mensch Stellung zu sich als Seele, Logotherapie (Psychotherapie) basierend auf Existenzanalyse (anthropologische Forschung), Frankl, Viktor: Waibel 1994: Erziehung zum Selbstwert. Persönlichkeitsförderung als zentrales pädagogisches Anliegen. konzipierte Logotherapie (Psychotherapie), Menschsein heißt In-Frage-Stellen, Leben heißt, darauf zu antworten bedeutet "sinnzentrierte Vorgehensweise", der gesamte Mensch und der Kern seines Wesens zentraler Bgriff Selbstwert, Existenzanalyse (anthropologische Forschung) methodisches Vorgehen Phänomenologie, Opposition gegen Psychologismus innerhalb der Psychotherapie geht um Bewusstmachung von Seelischen, Logotherapie (Psychotherapie) methodisches Vorgehen Sokratischer Dialog, Frankl, Viktor: Waibel 1994: Erziehung zum Selbstwert. Persönlichkeitsförderung als zentrales pädagogisches Anliegen. ihn interessiert der gesamte Mensch und der Kern seines Wesens, Allgemeine Existenzanalyse Charakteristika der Person Freiheit, Geistigkeit/Person nimmt als Mensch Stellung zu sich als Leib, Frankl, Viktor: Waibel 1994: Erziehung zum Selbstwert. Persönlichkeitsförderung als zentrales pädagogisches Anliegen. erstellt Allgemeine Existenzanalyse, Analyse auf die geistige Existenz des Menschen hin persönlich personale Existenzanalyse, personale Existenzanalyse drei Existentialien des Menschseins Verantwortung, "sinnzentrierte Vorgehensweise" hilft Menschen bei persönlicher Orientierung nach Sinn, Allgemeine Existenzanalyse Charakteristika der Person Selbsttranszendenz, Geistigkeit/Person Geist oder Person distanziert von Körper und Psyche, Geistigkeit/Person Entscheidungsgewalt über Seele, Opposition gegen Psychologismus innerhalb der Psychotherapie Opposition ist Existenzanalyse, "sinnzentrierte Vorgehensweise" hilft Menschen bei in der Entscheidung, in der Selbstbestimmung angesichts des Sinns und der Werte