Warning:
JavaScript is turned OFF. None of the links on this page will work until it is reactivated.
If you need help turning JavaScript On, click here.
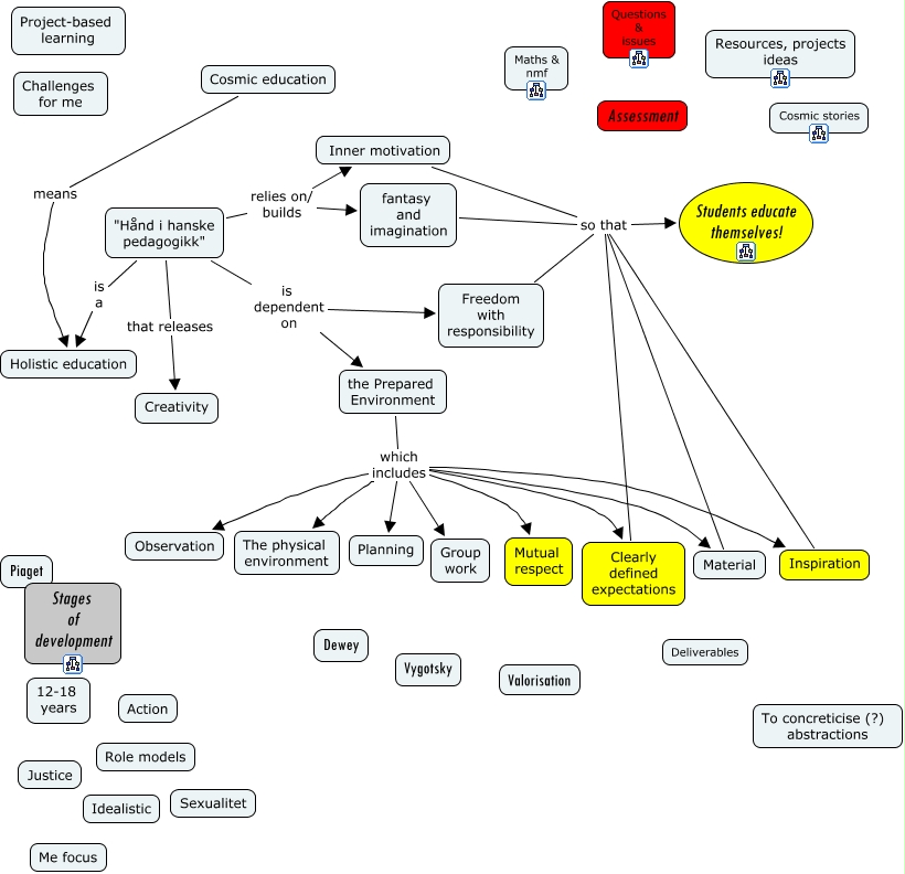
This Concept Map, created with IHMC CmapTools, has information related to: The big picture, Inner motivation so that Students educate themselves!, Material so that Students educate themselves!, the Prepared Environment which includes Group work, the Prepared Environment which includes Planning, the Prepared Environment which includes Clearly defined expectations, Cosmic education means Holistic education, fantasy and imagination so that Students educate themselves!, Clearly defined expectations so that Students educate themselves!, "Hånd i hanske pedagogikk" that releases Creativity, the Prepared Environment which includes Material, Inspiration so that Students educate themselves!, "Hånd i hanske pedagogikk" relies on/ builds Inner motivation, "Hånd i hanske pedagogikk" is a Holistic education, the Prepared Environment which includes The physical environment, the Prepared Environment which includes Mutual respect, Freedom with responsibility so that Students educate themselves!, "Hånd i hanske pedagogikk" is dependent on the Prepared Environment, "Hånd i hanske pedagogikk" relies on/ builds fantasy and imagination, "Hånd i hanske pedagogikk" is dependent on Freedom with responsibility, the Prepared Environment which includes Inspiration