Warning:
JavaScript is turned OFF. None of the links on this page will work until it is reactivated.
If you need help turning JavaScript On, click here.
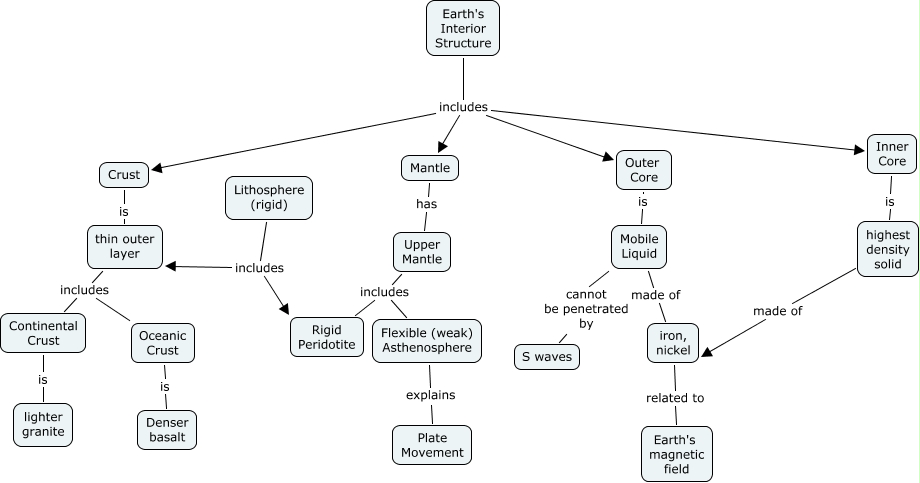
This Concept Map, created with IHMC CmapTools, has information related to: Earth's Interior Structure, Upper Mantle includes Flexible (weak) Asthenosphere, Outer Core is Mobile Liquid, Flexible (weak) Asthenosphere explains Plate Movement, Lithosphere (rigid) includes Rigid Peridotite, Inner Core is highest density solid, Earth's Interior Structure includes Inner Core, Earth's Interior Structure includes Inner Core, Earth's Interior Structure includes Crust, iron, nickel related to Earth's magnetic field, Oceanic Crust is Denser basalt, Earth's Interior Structure includes Outer Core, Earth's Interior Structure includes Outer Core, Upper Mantle includes Rigid Peridotite, Earth's Interior Structure includes Mantle, Earth's Interior Structure includes Mantle, Earth's Interior Structure includes Inner Core, Earth's Interior Structure includes Crust, highest density solid made of iron, nickel, Earth's Interior Structure includes Outer Core, Crust is thin outer layer