Warning:
JavaScript is turned OFF. None of the links on this page will work until it is reactivated.
If you need help turning JavaScript On, click here.
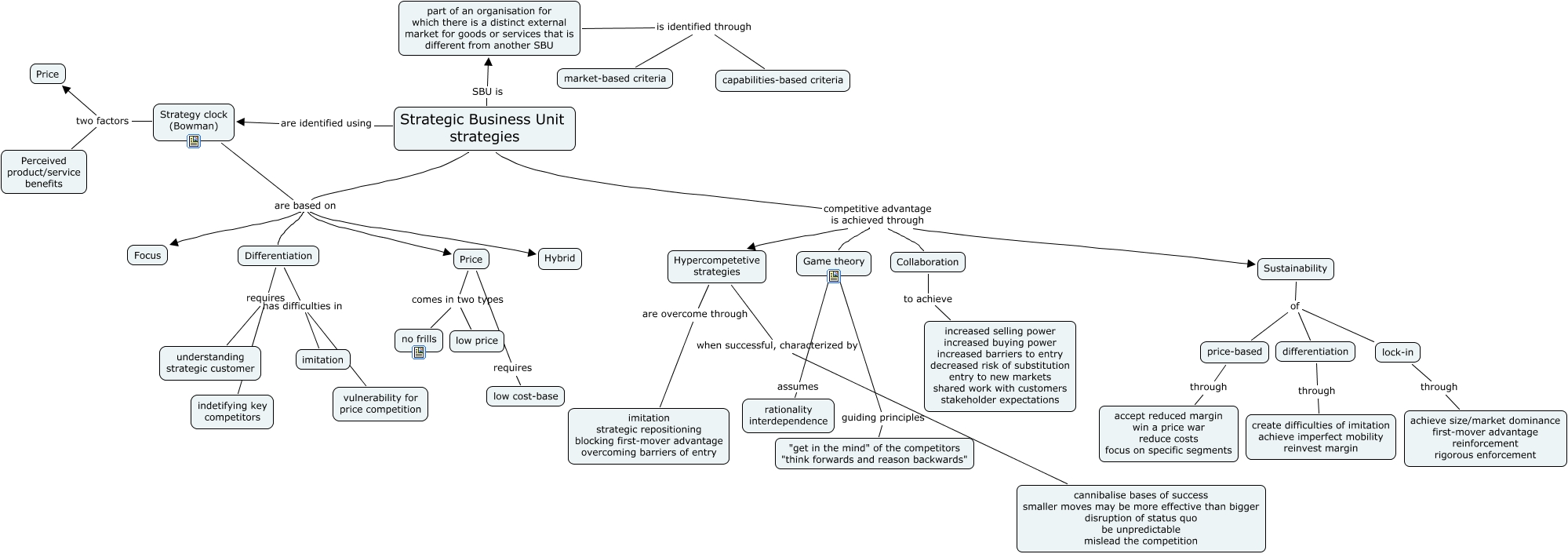
Tämä IHMC CmapToolsilla luotu käsitekartta sisältää tietoa, joka liittyy aiheeseen: SBU Strategies, Strategy clock (Bowman) are based on Differentiation, part of an organisation for which there is a distinct external market for goods or services that is different from another SBU is identified through market-based criteria, lock-in through achieve size/market dominance first-mover advantage reinforcement rigorous enforcement, Strategic Business Unit strategies competitive advantage is achieved through Sustainability, Strategy clock (Bowman) two factors Price, Strategic Business Unit strategies are identified using Strategy clock (Bowman), Strategic Business Unit strategies are based on Focus, Game theory guiding principles "get in the mind" of the competitors "think forwards and reason backwards", Sustainability of price-based, Strategic Business Unit strategies are based on Hybrid, Hypercompetetive strategies when successful, characterized by cannibalise bases of success smaller moves may be more effective than bigger disruption of status quo be unpredictable mislead the competition, Differentiation requires understanding strategic customer, Collaboration to achieve increased selling power increased buying power increased barriers to entry decreased risk of substitution entry to new markets shared work with customers stakeholder expectations, Differentiation has difficulties in vulnerability for price competition, Sustainability of lock-in, Strategic Business Unit strategies competitive advantage is achieved through Collaboration, Strategic Business Unit strategies are based on Price, Differentiation requires indetifying key competitors, Hypercompetetive strategies are overcome through imitation strategic repositioning blocking first-mover advantage overcoming barriers of entry, Game theory assumes rationality interdependence